Connect through Digital Art
Abstract
Glossary
| Abbreviation | Description |
|---|---|
| ABS | |
| ECMD | Electromagnetic Compatibility Directive |
| EPS | European Project Semester |
| ISEP | Instituto Superior de Engenharia do Porto |
| LED | |
| LVD | Low Voltage Directive |
| MD | Machinery Directive |
| PC | |
| PCB | |
| PESTEL | |
| PLA | |
| QR | |
| RED | Restriction of Hazardous Substances in Electrical and Electronic Equipment Directive |
| RGB | |
| SWOT | |
| USB | Universal Serial Bus |
| VOC |
1. Introduction
1.1 Presentation
This project was developed through an international collaboration between six students representing diverse European academic backgrounds. By integrating technical engineering with creative design, the project seeks to bridge the gap between digital arts and human interaction. As detailed in Table 1, this multidisciplinary approach is foundational to ensuring the resulting solution is sustainable, inclusive, and optimized for public engagement.
| Name | Studies | Location |
|---|---|---|
| Anna Bentzen | Applied Computer Technology | Norway |
| Giulia Vaneeckhout | Product Development | Belgium |
| Julian Bednarek | Computer Science | Poland |
| Leon Gunsilius | Interactive Media | Germany |
| Paula Macias | Industrial Organization Engineering | Spain |
| Rui Mendes | System's Engineering | Portugal |
1.2 Motivation
The selection of digital art as the project’s primary theme resulted from an evaluation of various sectors, including healthcare and general well-being. While these initial areas were considered, digital art was ultimately identified as the optimal intersection for the group's diverse expertise. This theme provided a unique synergy between the creative methodologies of the design-oriented members and the technical competencies of the computer science enthusiasts. By leveraging the convergence of artistic expression and digital innovation, the project transitioned from a theoretical concept to the development of an interactive installation designed to foster meaningful public engagement.
1.3 Problem
Although modern public transit systems (particularly metropolitan rail networks) are characterized by high physical density, they frequently function as spaces of significant social isolation. This phenomenon of collective detachment is driven by two primary factors:
Passive Digital Consumption: Passengers often utilize mobile devices as a primary strategy to mitigate the environmental stressors of crowded transit. This reliance on personal screens facilitates a transition from a shared public journey into a repetitive, solitary experience, a process often described as “digital escapism”.
The Anonymity of the “Non-Place”: Following Marc Augé’s theory of “Non-Places” , the metro is frequently perceived as a purely functional void, a transitional space to be endured rather than experienced. Current transit architectures lack the sensory stimuli required to encourage environmental presence or spontaneous interpersonal interaction. Consequently, these environments represent missed opportunities for community engagement and the promotion of collective mental well-being [1].
This project addresses the deficit of meaningful physical engagement by proposing an immersive, shared environment that challenges the habitual over-reliance on personal technology.
1.4 Objectives
The primary objective of this project is to redefine the metropolitan transit environment by transitioning it from a purely functional corridor into a participatory space. To achieve this, the project focuses on the following four goals:
Mitigate Digital Isolation: To provide tangible, real-world stimuli that incentivize passengers to decrease reliance on mobile devices during transit.
Humanize the Transit Environment: To transform passive, anonymous commutes into human-centered experiences through the integration of interactive sensory design.
Facilitate Collective Agency: To utilize synchronized light and auditory feedback to demonstrate how individual physical presence contributes to a larger, collaborative environmental state.
Promote Environmental Presence: To encourage mindfulness and spatial awareness, ensuring that the commute results in a unique user narrative rather than a standard, repetitive transit cycle.
1.5 Requirements
To ensure compliance with European industrial standards and safety protocols, the project must adhere to the following regulatory framework:
1.5.1 Regulatory and Standard Requirements
The system shall be designed and documented in accordance with the following EU Directives:
- Electromagnetic Compatibility Directive (2014/30/EU): Ensuring the system does not interfere with metro signaling or communication.
- Low Voltage Directive (2014/35/EU): Governing electrical safety for components operating within specific voltage ranges.
- Machinery Directive (2006/42/EC): Applied to the mechanical integration of interactive handrails.
- Radio Equipment Directive (2014/53/EU): For any wireless data transmission components.
- RoHS Directive (2011/65/EU): Restricting the use of hazardous substances in electronic hardware.
- Technical Standards: Mandatory use of the International System of Units (SI) and a preference for open-source software architectures to ensure transparency and scalability.
1.5.2 Functional and Experiential Requirements
- Universal Accessibility: The interface shall require no prior instruction or specific language proficiency, ensuring inclusivity for all demographic groups.
- Interpersonal Connectivity: The system must utilize shared sensory feedback to actively mitigate digital isolation and promote social interaction among passengers.
- Asynchronous Narrative (Digital Storytelling): The installation shall include a QR-based platform near exit points to facilitate the recording and playback of voice memos, creating a temporal link between passengers.
- Environmental Sustainability: Material selection and power consumption must prioritize ecological impact and long-term durability in high-traffic environments.
1.5.3 Technical and Hardware Requirements
- System Architecture: The hardware stack shall consist of a centralized power supply, a microcontroller unit (MCU), distributed input sensors, and synchronized output modules.
- Sensor Integration: The system shall utilize tactile inputs (pressure, heart rate) integrated directly into the metro’s physical infrastructure.
- Real-time Feedback: Visual (LED) and auditory (sound) outputs must respond with sub-perceptual latency to user interaction.
- Structural Integration: Existing metro handrails shall be replaced or modified with translucent housings containing embedded sensor-LED arrays.
- Visual Logic: The system must support multi-user light propagation, where individual touchpoints generate unique color pulses that travel vertically and blend on the ceiling to represent collective interaction.
1.6 Tests
The goal of this project is to create a working prototype of a Distributed Smart Lighting System for public transportation. This system enhances the passenger experience by providing interactive visual feedback through addressable LEDs, triggered by touch-sensitive poles equipped with Velostat sensors. By utilizing a CAN Bus network, the system ensures high-reliability communication across the metro car, even in environments with high electromagnetic interference.
The primary objective of this project is to deliver a functional and robust prototype. To guarantee its performance and safety in a railway-simulated environment, several tests must be conducted. Each test is outlined below, including the specific Evaluation Methodology used to verify the results.
Functionality Tests:
- (FT-01) Velostat Touch Detection: Connect the sensor node to a PC and monitor the ADC output via the Serial Plotter. Apply varying hand pressures to ensure the signal changes linearly and triggers the intended software threshold.
- (FT-02) CAN Bus Communication: Implement a packet-counter script where the Pole Node sends 1000 sequential messages. The Ceiling Node will log received IDs to calculate the Packet Delivery Ratio (PDR), with a target of > 99.9 %.
- (FT-03) LED Visual Response: Trigger the sensor and visually inspect the LED strip for color accuracy (RGB values), ensuring no “dead pixels” or flickering occur during the animation cycle.
- (FT-04) Sensitivity Calibration: Manually rotate the onboard potentiometer while applying a constant light touch. The test is successful if the trigger threshold can be adjusted to ignore vibrations while still detecting a deliberate touch.
- (FT-05) Power Management: Use a high-voltage laboratory power supply set to 72 V and 110 V DC. Use a multimeter to verify that the Buck Converter output remains at a stable 5.0 V (± 0.1 V) under full LED load.
Performance Tests:
- (PT-01) System Response Time: Record the interaction using a high-speed camera (240 FPS). Count the frames between the initial hand-to-sensor contact and the first LED illumination to calculate total latency (Target: < 100 ms).
- (PT-02) EMI Noise Resistance: Operate a brushed DC motor (simulating metro traction noise) within 10 cm of the CAN wiring and Velostat sensor. Monitor the system for “ghost triggers” or communication resets.
- (PT-03) Thermal Performance Methodology: Activate the LEDs at 80 % brightness for 4 h in a non-ventilated environment. Use an infrared thermometer to measure the enclosure surface temperature every 30 min (Target: < 50 °C).
- (PT-04) Voltage Drop Methodology: With the strip at full white brightness, measure the voltage at the VCC pin of the very last LED using a multimeter. Ensure it remains above 4.7 V to prevent color distortion.
- (PT-05) Long-term Durability: Use an automated mechanical actuator (or repeated manual cycles) to trigger the sensor 1000 times. Inspect the Velostat “sandwich” for delamination or loss of electrical sensitivity.
Software & Simulation Tests:
- (ST-01) Components Integration Simulation: Import 3D models of the PCBs and converters into a CAD environment (e.g., Fusion 360). Check for mechanical interferences and ensure a minimum 5 mm clearance between high-voltage and low-voltage traces.
- (ST-02) CAN Bus Logic Simulation: Use a network simulator or a dual-MCU breadboard setup to force “data collisions” by sending messages from two nodes simultaneously. Verify that hardware arbitration correctly prioritizes the higher-priority ID.
- (ST-03) Animation Algorithm: Run the LED code in a simulator (e.g., Wokwi) for 24 h to check for memory leaks or buffer overflows that could lead to software hanging.
- (ST-04) Fault Detection: Physically disconnect the CANH wire during operation. The software must detect a “Heartbeat Timeout” within 500 ms and switch the LEDs to a static “Safety White” mode.
Safety Tests:
- (SF-01) Electrical Safety: Perform a continuity test between the aluminum enclosure and the system GND using a multimeter. Resistance must be < 0.1 Ω to ensure proper earthing.
- (SF-02) Mechanical Safety: Conduct a tactile sweep test. Run a gloved hand over all surfaces and seams of the enclosure to ensure no sharp edges or protruding screws are present.
- (SF-03) Fire Safety: Review the manufacturer datasheets for all cables and 3D filaments used. Verify they carry a V-0 (UL94) flammability rating or Low Smoke Halogen Free (LSHF) certification.
- (SF-04) Vandalism Resistance: Attempt to peel the sensor off the pole using fingers. Apply a 5 kg impact to the sensor area and verify that the electrical housing remains intact and functional.
- (SF-05) Ingress Protection (IP): Lightly spray the enclosure with a fine mist of water (simulating cleaning fluids). Open the box after 5 min to inspect for any moisture ingress near the electronic components.
User Acceptance Testing (UAT):
- (UAT-01) Trigger Intuitiveness: Observe 5 non-technical users. Ask them to “activate the interaction” without explaining where the sensor is. More than > 80 % of users need to identify the pole sensor as the interaction point within 5 s.
- (UAT-02) Visual Comfort (Glare Test): Users sit in a “metro seat” 1 m away from the LEDs. Cycle through all colors at max brightness. Users report no eye strain or “dazzle” effect (blinding light).
- (UAT-03) Feedback Clarity: Ask users what the light animations signify (e.g., “What does the pulsing blue mean to you?”). Users correctly associate the animation with “System Active” or “Input Received”.
- (UAT-04) Ergonomics (Touch Height/Force): Test with users of different heights and hand strengths. All users can comfortably trigger the system regardless of their physical stature.
The testing framework defined in this chapter ensures the transition of the System from a concept to a robust prototype. By addressing EMI, thermal management, and passenger safety, these protocols guarantee that the CAN Bus architecture and Velostat sensing are reliable, scalable, and ready for real-world deployment in public transportation.
1.7 Report Structure
Below we can find in Table 2 the main structure of the report and a short description of every chapter.
| Chapter | Title | Description |
|---|---|---|
| 1 | Introduction | A comprehensive look at the team’s vision, the core problem we are solving, and the specific technical goals and success criteria for this iteration. |
| 2 | Background and Related Work | An evaluative review of current market solutions, identifying gaps in existing research and how our approach differentiates itself. |
| 3 | Project management | A breakdown of the operational framework, including the selected development methodology, team roles, and resource allocation. |
| 4 | Marketing plan | A targeted plan for market positioning and user engagement, derived from an updated analysis of current industry trends. |
| 5 | Eco-efficiency measures for sustainability | Strategies for reducing the project's ecological footprint and an evaluation of the solution’s long-term environmental viability. |
| 6 | Ethical and Deontological concerns | A critical examination of the ethical dimensions of our work, focusing on societal impact and deontological standards. |
| 7 | Project Development | An in-depth technical walkthrough of the prototype’s architecture, hardware/software components, and the integration process. |
| 8 | Conclusions | A final assessment of the project’s outcomes against our initial goals, including a roadmap for future iterations. |
| 9 | Bibliography | A curated list of academic, technical, and industry sources that informed the project’s development. |
2. Background and Related Work
2.1 Introduction
This chapter presents the background research done to develop Connect. It covers:
- Interactive urban light installations: Public art installations that respond to human presence in real time, where strangers collectively shape a shared visual environment through light and colour.
- Community stories: Projects that use everyday technology to connect strangers in a shared space through participation and co-creation.
- Participatory public art: Research into design principles that create a sense of connection between strangers in shared spaces.
- Research: Academic studies and technical documentation covering loneliness in urban environments, velostat as a pressure-sensing material, the ESP32 microcontroller family, CAN bus communication and addressable LED components.
- Comparative analysis: A structured overview of the products, installations, and sources reviewed in this chapter, summarising their relevance to Connect.
2.2 Products
2.2.1 Interactive urban light installations
Kinetic particles is an interactive art installation that connects human physical movement with digital projections [2]. By using cameras and deep learning technology, the system tracks the body movements of performers and audience members in real-time, as illustrated in Figure 1. This tracking data is then used to control words and letters that are projected onto the walls of the room. When people move, their gestures (like the speed of their wrists) act like a force that pushes the projected text around, turning the words into moving particles. The project is designed to be an immersive experience where multiple people can explore the connection between their physical actions and the digital environment, allowing them to collaborate and interact with each other. This article is highly relevant to our research because both projects use technology to create a shared, physical experience rather than isolating people. In the “Kinetic particles” installation, multiple spectators can simultaneously interact with an immersive digital environment. The authors note that this collective setup invites people to collaborate and synchronize their movements. This directly connects to our idea of blending passengers' light colors in the metro. Additionally, the project demonstrates that giving intuitive, real-time visual feedback based on physical actions creates a lively and organic interaction. We can use these findings as proof that interactive design can effectively pull people out of their digital bubbles and connect them with strangers.
2.2.2 Community stories
This article describes the project Keitai Trail in which researchers used mobile phones to collect and link personal stories from people in public spaces [4]. During an art festival, the researchers made a workshop, seen in Figure 2. Here participants recorded short videos based on a specific question-and-answer game. Each person answered a question from a previous participant, shared a short story, and then posed a new question for the next participant. All these connected stories were then projected onto a large screen so that participants could view the entire network of videos. The aim was to change users' mindsets by using everyday mobile phones as creative means of expression rather than just for one-way communication [5].
This research is relevant to our project because it demonstrates how technology can be used to collect stories from strangers and connect them in a shared environment. Similar to our concept with QR codes and voice memos in the underground, this project utilises an everyday device to lower the threshold for participation and capture human experiences in an “expression mode”. The authors show that providing a clear structure, such as answering a question from a predecessor, acts as an incentive to help people share their thoughts. Furthermore, making these connections visible helps participants understand that their own story has an impact on the bigger picture and that they are part of the world around them. We can use this scientific insight to substantiate that our asynchronous audio system will indeed offer travellers a sense of community and connection.
2.2.3 Participatory Public Art
This article outlines the evolution of materials used in public art and how new technologies have led to interactive and participatory installations [7]. The authors categorize art forms into static, dynamic, interactive, and participatory levels. In participatory forms, artists do not just create a final object; they design a platform that grows through the creative input of the public. The paper highlights several design cases to illustrate this concept. One example is “Strijp-T-ogether”, an installation designed for a creative industrial area. It uses a mobile app where users can draw or add graphics to a photo of the main hall. These additions are then projected into the physical space and appear on other users' phones, encouraging people to react to each other's drawings and stimulating social interaction among individuals from different companies (see Figure 3). Another example, “Leave Your Mark”, uses projection mapping and a live camera feed to connect two different locations in a city, allowing a person walking by to see a stranger “drawing” on the installation elsewhere, aiming to increase feelings of inclusion and connectedness. This article is relevant to Connect because it provides a theoretical framework for participatory public art. The examples demonstrate that combining a physical environment with a digital, co-creative layer can foster social interaction between strangers in a shared space. This supports the argument that Connect's approach, where passengers collectively shape a visual environment through touch follows an established design principle for creating a sense of shared presence.
While these installations demonstrate how interactive systems can foster shared experiences, they rely on large-scale sensing technologies such as cameras and projection systems. In contrast, Connect translates these principles into a distributed embedded system suitable for a metro environment, using touch-based sensing, microcontrollers, and LED feedback.
2.3 Research
2.3.1 Loneliness in public spaces
A central motivation behind Connect is the observation that people in dense urban environments such as metro carriages, often feel more disconnected from those around them, not less. This paradox is supported by the research article “Lonely in a crowd”[9], who investigated the real-time relationship between loneliness and the social environment, published in Scientific Reports. Using a smartphone-based assessment method, 756 participants across multiple countries reported their momentary feelings of loneliness up to three times daily over 14 days, alongside observations about their immediate environment [10].
The study found that perceived overcrowding was positively associated with loneliness (OR: 1.39), meaning that being surrounded by many people did not reduce feelings of isolation, it increased them. In contrast, perceived social inclusivity, defined as feeling welcome, feeling that others would help you, and sensing shared values with those nearby, was significantly associated with lower loneliness (OR: 0.79). Contact with nature similarly reduced loneliness (OR: 0.72), and the two effects amplified each other when combined [11].
The findings from this study highlights the problem we want to solve with our project. They suggest that placing people in proximity to one another is not enough to create a sense of belonging, what matters is whether people feel acknowledged and included by those around them [12]. We aspire to address this by creating a shared experience that makes the presence of fellow passengers visible and meaningful, without requiring explicit social interaction. Rather than demanding conversation or eye contact, it uses light as a medium to signal to passengers that they are part of a collective moment.
It should be noted that the study has limitations. The sample was self-selected and the main participants was educated, middle-aged, Caucasian participants, which limits how broadly the findings can be generalized. Loneliness was also measured with a single survey item, and the study is observational, meaning the associations found do not establish causation. Still, the core finding, that overcrowding increases loneliness while perceived inclusivity reduces it, provides a meaningful theoretical basis for our project.
2.3.2 Microcontroller
The decision to use a microcontroller from the ESP32 family is supported by a comparative analysis of microcontroller platforms for IoT and embedded systems [13]. The study evaluates the ESP32 against comparable boards and concludes that its combination of low cost, low power consumption, and compatibility with the Arduino development environment makes it well suited for sensor-driven embedded applications.
In Connect, the system is distributed across two types of nodes: sensor nodes embedded in each handrail pole, and a central ceiling node that drives the LED strip. Each node handles one task: either reading pressure input from the velostat sensor, or sending colour signals to the LED strip. A single-core microcontroller is sufficient for this, as no parallel processing is required at the node level. The ESP32 microcontroller can handle multiple tasks simultaneously [14], which is not necessary for our project. Therefore we use the WEMOS mini, a development board based on the ESP32-C3 is used for this. It is a single-core RISC-V variant in the ESP32 family. This was chosen due to its compact form factor and lower power consumption compared to the dual-core original [15].
The Arduino-compatible development environment shared across the ESP32 family is a practical advantage for our multidisciplinary student team, as it is «beginner-friendly» and have several libraries for both sensor input and LED control [16].
2.3.3 Velostat sheet
The decision to use velostat sheets for touch detection in the handrails of Connect is grounded in established research on flexible piezoresistive materials. Velostat is a polyethylene-carbon composite material that changes its electrical resistance in response to applied pressure. When compressed, the resistance decreases, producing a measurable electrical signal [17] Dzedzickis et al. evaluated the mechanical and electrical characteristics of velostat as a tactile sensor material, testing it under static, long-term, and cyclic load conditions.
The results confirm that velostat produces consistent, repeatable signals across multiple loading cycles, and that it can be implemented using a simple electrode pair [18]. These properties make it well suited for Connect, where the sensor must reliably detect the pressure of a passenger gripping a handrail and produce a signal the ESP32 can read.
A practical advantage of velostat for this application is its flexibility. The material is thin and can conform to curved surfaces such as a handrail without requiring rigid mounting. One limitation noted in the research is that velostat's response is not perfectly linear and may drift slightly under repeated use [19]. To account for this, the sensor node includes a 10 kΩ potentiometer that allows the sensitivity to be manually adjusted during prototyping until reliable detection is achieved.
2.3.4 CAN Bus and MCP2551 transceiver
Connect uses a distributed node architecture: each handrail pole contains an independent sensor node, and a central node at the ceiling receives their signals and controls the LED strip. Coordinating these nodes requires a communication protocol that can handle multiple transmitters on a shared line and remain reliable in an electrically noisy environment.
CAN (Controller Area Network) is a serial communication protocol originally developed for automotive applications, where multiple electronic control units must communicate reliably despite high levels of electrical interference [20]. It is standardised under ISO 11898 and is widely used in embedded systems beyond the automotive industry, including industrial and building automation contexts [21]. Of particular relevance to Connect is CAN’s use of differential signalling: the bus carries each signal across two lines with opposite voltages, so interference affects both lines equally and is cancelled out at the receiver [22]. This makes CAN significantly more robust against electromagnetic noise than single-ended alternatives, which is important in the context of a metro carriage.
The MCP2551 is a high-speed CAN transceiver developed by Microchip Technology that implements the physical layer of the ISO 11898 standard [23]. It acts as the interface between the microcontroller's digital TX/RX pins and the differential CAN bus line. One unit is placed at each node both the sensor nodes in the poles and the central ceiling node.
2.3.5 WS2812B addressable LED strip
The WS2812B is an individually addressable RGB LED component that integrates the control circuit and the RGB emitter into a single 5050-format package [24]. Each unit contains a built-in driver IC that receives colour data, applies it to its own output, and passes the remaining data to the next unit in the chain via a single data line. This daisy-chain architecture means the entire ceiling strip can be controlled from one digital output pin on the microcontroller [25].
Individual addressability is essential for Connect's core interaction: each passenger's contact with a handrail must produce a distinct colour that travels visibly up the pole and merges with others across the ceiling. The WS2812B supports 256 brightness levels per colour channel, giving a total of approximately 16.7 million possible colours [26].
The strip is compatible with the FastLED library available in the Arduino development environment, which is consistent with the microcontroller platform used across the rest of the system.
Connect consists of multiple distributed sensor nodes embedded in handrails, each detecting passenger interaction through velostat sensors. These nodes communicate via a CAN bus network to a central controller located in the ceiling, which drives an addressable LED strip to visualise collective interaction.
2.4 Comparative analysis
The sources reviewed in this chapter fall into two groups: installations and products that are relevant to the design of Connect, and research or technical literature that informs the component choices. These are summarised in table 3 and table 4.
The three installations in 3 each highlight something relevant to Connect. Kinetic Particles shows that giving people real-time visual feedback based on their physical actions can pull them into a shared experience. Keitai Trail shows that people are more willing to participate when the interaction uses something familiar, like a phone. Strijp-T-ogether is the closest to what Connect is trying to do: it shows that adding a co-creative digital layer to a physical space can get strangers to interact in a meaningful way.
In 4, the study by Hammoud et al. is the main theoretical motivation for the project. It shows that being surrounded by people does not make you feel less lonely, what matters is whether you feel noticed and included. The other entries in the table are more technical. Maier et al. informed the choice of microcontroller platform, Dzedzickis et al. supports the use of velostat for detecting grip pressure, and Bozdal et al. explains why CAN bus is a good fit for a system that needs to stay reliable in an environment with a lot of electrical noise. The MCP2551 and WS2812B datasheets document the specific components used for the CAN bus connection and the LED output.
| Category | Technology/Medium | Interaction Type | Core Focus | Relevance to Connect |
|---|---|---|---|---|
| Kinetic Particles | Cameras, deep learning, digital projections | Real-time physical movement | Connecting physical movement with a digital environment | Proves that real-time visual feedback pulls people out of their digital bubbles |
| Keitai Trail | Mobile phones, large projection screens | Asynchronous (recording Q&A videos) | Collecting and linking personal stories | Supports the use of everyday devices to foster a sense of community |
| Participatory Installations (Strijp-T-ogether) | Mobile apps, projection mapping, live camera feeds | Real-time and asynchronous digital co-creation | Stimulating social interaction through a shared platform | Provides a theoretical framework for passengers co-creating their metro environment |
| Category | Method | Key Finding | Relevance to Connect |
|---|---|---|---|
| Hammoud et al. – Lonely in a Crowd | Smartphone-based ecological momentary assessment | Overcrowding increases loneliness; perceived inclusivity reduces it | Confirms the problem Connect aims to address |
| Maier et al. – ESP32 | Comparative analysis of microcontrollers for IoT | ESP32 family offers low cost, low power consumption, and Arduino compatibility for embedded applications | Justifies the choice of the WEMOS C3 mini for the sensor and ceiling nodes |
| Dzedzickis et al. – Velostat | Mechanical and electrical testing under static, long-term, and cyclic load conditions | Velostat produces consistent, repeatable signals and can be implemented with a simple electrode pair | Justifies the use of velostat sheets for pressure detection in the handrails |
| Bozdal et al. – CAN Bus | Survey of CAN protocol properties and security | CAN's differential signalling provides strong immunity to electrical noise and interference | Justifies the use of CAN bus for communication between nodes in a metro environment |
| Microchip Technology – MCP2551 | Component datasheet | Implements the ISO 11898 physical layer, acting as the interface between microcontroller and CAN bus | Justifies the choice of transceiver for each node in the system |
| WorldSemi – WS2812B | Component datasheet | Individually addressable RGB LED with integrated driver, controllable via a single data line | Justifies the choice of LED component for producing distinct, blendable colours on the ceiling |
2.5 Summary
This chapter has reviewed existing installations, research, and technical literature relevant to Connect. Interactive installations such as Kinetic Particles and Strijp-T-ogether demonstrate that real-time visual feedback based on physical interaction can effectively create a sense of shared presence between strangers. Keitai Trail shows that everyday devices can lower the threshold for participation and foster community through co-creation.
The research by Hammoud et al. provides the core theoretical motivation for the project: overcrowding alone does not reduce loneliness, what matters is whether people feel acknowledged and included. This finding directly informs the design goal of Connect.
On the technical side, the literature and component documentation support the use of velostat sheets for pressure detection in the handrails, the WEMOS C3 mini as a low-power microcontroller suited to single-task embedded nodes, CAN bus as a noise-resistant communication protocol for a distributed multi-node system, and the WS2812B as an addressable LED component capable of producing individually controlled colours across the ceiling strip.
Together, these sources establish both the problem Connect aims to address and the technical foundation for how it will be built.
3. Project Management
This chapter details the project management methodologies and organizational frameworks applied throughout the development of the project. It outlines the team's approach to structuring, executing, and monitoring the workload using an Agile framework organized into 15 distinct sprints.
It covers:
- Scope & Time Management: Definition of the product and project boundaries, alongside schedule management, key milestones, and visual timelines mapping project phases to deadlines.
- Cost & Quality: An overview of the budget allocation, financial tracking (planned versus effective costs), and the quality metrics and thresholds established to evaluate project deliverables.
- People, Stakeholders & Communications: Identification of team roles, responsibilities, stakeholder engagement strategies, and the internal communication channels that guided the group.
- Risk & Procurement: The identification, analysis (quantitative and qualitative), and mitigation of product and project-level risks, alongside sourcing strategies and make-versus-buy decisions.
- Project Plan: A structural breakdown of the project timeline, detailing the Global Sprint Plan, the comprehensive Project Backlog, and the distribution of Epics across the project lifecycle.
- Sprint Outcomes & Evaluations: A review of sprint backlogs, planned capacity versus achieved velocity, and summaries of sprint retrospectives that drove the team's continuous improvement strategy.
3.1. Scope
Defining the scope of CONNECT is essential for keeping our efforts focused on the project's objectives: reducing digital isolation and enhancing the passenger experience within the Metro do Porto. By mapping out exactly what is included in the project, we can prevent scope creep and ensure every team member understands the roadmap from conceptualization to final development.
The Work Breakdown Structure (WBS) seen in the Figure 4 ilustrates how we have divided the project into manageable phases and specific deliverables.
3.2. Time
The EPS teams have to complete a list of milestones to ensure project succes. The following Table 5 defines the project timeline, acting as the baseline to monitor the project's performance.
| Date | Description |
|---|---|
| 2026/02/28 | Choose and share the team's top 3 preferred project proposals |
| 2026/03/11 | Upload the “black box” System Diagrams & Structural Drafts |
| 2026/03/18 | Upload the List of Components and Materials (what & quantity) |
| 2026/03/21 | Define the Project Backlog, Global Sprint Plan, Initial Sprint Plan and Release Gantt Chart |
| 2026/03/25 | Upload System Schematics & Structural Drawings to the wiki (Deliverables) and do the cardboard scale model of the structure |
| 2026/04/12 | Upload the Interim Report and Presentation to the wiki (Deliverables) |
| 2026/04/16 | Interim Presentation, Discussion and Peer, Teacher and Supervisor feedbacks |
| 2026/04/22 | Upload 3D model video to Deliverables |
| 2026/04/29 | Upload the final List of Materials (local providers & price, including VAT and transportation) |
| 2026/05/02 | Upload refined Interim Report (based on Teacher & Supervisor Feedback) |
| 2026/05/13 | Upload packaging solution to Deliverables and Report |
| 2026/05/27 | Upload the results of the Functional Tests to the Report |
| 2026/06/13 | Upload the Final Report, Presentation, Video, Paper, Poster and Manual to Deliverables |
| 2026/06/18 | Final Presentation, Individual Discussion and Assessment |
| 2026/06/23 | Update the wiki, report, paper with all suggested corrections. Hand in to the EPS coordinator a printed copy of the poster, brochure and leaflet |
| 2026/06/25 | Demonstration of the operation of the prototype and hand in the prototype and user manual to the client |
The timeline reveals a strong concentration of deliverables in April and May, particularly around the interim report and prototype development phases. This required careful sprint planning to balance documentation and technical implementation tasks.
3.3. Cost
This section details both the anticipated and actual expenditures incurred during the development of the Connect prototype. Tracking financial performance against initial projections allows the team to detect inefficiencies early, justify spending decisions, and demonstrate fiscal responsibility within the constraints set by the project brief.
3.2.1. Ideal Product Cost
This section outlines the projected costs for a full-scale, production-ready deployment of Connect across a single metro carriage: 11 handrail nodes, 7 power supply units, and 3 ceiling LED strip runs.
Table 6 presents the planned ideal product hardware costs.
| Component | Type / Model | Qty | Unit Price (€) | Total (€) |
|---|---|---|---|---|
| Microcontroller | Wemos C3 mini (ESP32-C3) | 11 | 6.20 | 68.20 |
| Enclosure | PA Rail (fire-resistant, 3D printed) | 2 | 69.30 | 138.60 |
| Copper tape | Conductive adhesive, 20 mm × 20 m | 15 | 8.86 | 132.90 |
| Velostat | Piezoresistive sheet (pressure sensor) | 15 | 7.90 | 118.50 |
| CAN Transceiver | MCP2551-I/P | 10 | 1.99 | 19.90 |
| LED strip (addressable RGB) | WS2813 IP65, 60 LEDs/m, 1 m | 3 | 30.49 | 91.47 |
| Power supply | DC Step-Down 36–72 V to 12 V, 10 A, 120 W | 6 | 24.67 | 148.02 |
| Wiring, resistors | Miscellaneous passive components | 1 | 10.00 | 10.00 |
| Power supply | (5 V) | 1 | 37.15 | 37.15 |
| Delivery | — | — | — | TBC |
| Total | 764.74 |
Hardware costs per carriage total 727.59 €, with the PA Rail enclosure being the single most expensive line item at 138.60 € for two units, specified due to its fire-resistance properties required for compliance with metro safety standards. No equivalent Portuguese-based supplier was identified at the time of writing, with the current source located in France. At scale, per-unit hardware costs could be reduced through bulk procurement across multiple carriage deployments.
3.3.2. Prototype Cost
All components were procured through a single supplier (Mauser) to consolidate shipping and avoid duplicate delivery charges. The 3D-printed PLA enclosure was produced using university fabrication facilities, so the line item covers filament material only. Measurement and testing instruments were obtained on loan from the university laboratory, with no associated purchase cost. Table 7 presents total list and pricing of components for the prototype. Planned cost is 3.55 € below budget ceiling (100 €).
| Component | Type / Model | Qty | Unit Price (€) | Total (€) |
|---|---|---|---|---|
| Microcontroller | Wemos C3 mini (ESP32-C3) | 2 | 6.20 | 12.40 |
| Enclosure | PLA biodegradable (3D printed) | 1 | 13.99 | 13.99 |
| Copper tape | Conductive adhesive, 20 mm × 20 m | 1 | 8.86 | 8.86 |
| Velostat | Piezoresistive sheet (pressure sensor) | 1 | 7.90 | 7.90 |
| CAN Transceiver | MCP2551-I/P | 2 | 1.99 | 3.98 |
| LED strip (addressable RGB) | WS2813 IP65, 60 LEDs/m, 1m | 1 | 11.27 | 11.27 |
| Barrel jack converter | DC female 2.5×0.6 mm, 1.5 m | 1 | 2.96 | 2.96 |
| Power supply | Universal regulated 3–12 V DC, 5 A | 1 | 26.49 | 26.49 |
| Buck Converter | JOY-IT SBC-Buck02 - Conversor step down 9..35V para 5V 5A 25W | 1 | 4,60 | 4,60 |
| Wiring, resistors | Miscellaneous passive components | 1 | 4.00 | 4.00 |
| Total | 96.45 |
3.4. Quality
Quality management is needed to ensure that every deliverable meets the technical requirements and the expectations of our primary stakeholders: Porto Metro passengers and EPS coordination. Following the PMBOK standards, quality is managed as a continuous process rather than a final check. By defining clear metrics and verification protocols, we minimize risks and guarantee that the final prototype is safe, functional and socially impactful.
3.4.1 Quality Requirements and Metrics
To quantify the success of our work, we have established specific metrics and acceptance thresholds. As seen in Table 8 each deliverable is associated with a measurable requirement. The selected quality metrics focus on three dimensions: technical functionality, user experience, and project completeness. This ensures that Connect is not only operational, but also meaningful and usable in its intended social context.
| WP | Deliverable (WBS) | Requirement | Quality Metric | Threshold (Acceptance) |
|---|---|---|---|---|
| 1. Management | 1.1 WBS | Organize tasks | Complete list of deliverables | 100% of the WBS included |
| 1.2 Gantt Chart | Control deadlines | Approved schedule | Finalized timeline | |
| 1.3 Global Sprint Plan | Plan sprints | Sprint dates | Approved sprint plan | |
| 1.4 Weekly Sprint Plan | Weekly tracking | Weekly version | Updated weekly plan | |
| 1.5 Product Backlog | Distribute workload | Jira | 100% of tasks assigned | |
| 1.6 Stakeholder Management | Identify key people | Stakeholder map | Closed list of stakeholders | |
| 1.7 Risk Managemet Plan | Prevent issues | Response plan | Critical risks under control | |
| 2. Research | 2.1 State of the Art | Learn from others | Market analysis | Similar solutions reviewed |
| 2.2 Ethics | Comply with the law | Ethics report | Standards met | |
| 2.3 Sustainability | Environmental care | Environmental report | Materials analyzed | |
| 3. Design | 3.1 Structural Drawings | Assembly clarity | Final version of drawings | Approved blueprints |
| 3.2 Black Box Diagram | Define connections | Block diagram | Error-free logic flow | |
| 3.3 Detailed Schematics | Circuit design | Electronic schematic | Finished and reviewed drawing | |
| 3.4 Prototype (CAD) | 3D Design | Final digital model | Components fit correctly | |
| 3.5 Packaging | Casing protection | Casing material | 100% recyclable material | |
| 3.6 Cardboard Model | Physical 3D “twin” | Real-scale model | Design matches 3D model | |
| 4. Development | 4.1 List of Materials | Control spending | Final budget | Max. 100 € total cost |
| 4.2 Code | System programming | Correct operation | Code runs without error | |
| 4.3 Simulations | PC Testing | On-screen results | Approved simulation | |
| 4.4 QR APP | Create the link | QR Functionality | QR code works correctly | |
| 5. Marketing | 5.1 Flyer | Create brochure | Visual appeal | Professional, non-pixelated design |
| 5.2 Leaflet | Explain the project | Message clarity | Passengers understand it instantly | |
| 5.3 Poster | Design poster | Impact on the Metro | Visible colors and CONNECT logo | |
| 5.4 Marketing Video | Record promotion | Promo quality | Fluid image and engaging message | |
| 5.5 3D Model Video | Show the interior | Technical fidelity | Internal mechanism is clearly visible | |
| 6. Testing | 6.1 Functional Tests | Test operation | Test results | System is fully functional |
| 6.2 User Interaction | Test with people | User opinion | Positive user feedback | |
| 6.3 KPI Definition | Set goals | Success definition | Project targets fixed | |
| 6.4 Data Analysis | Analyze results | Data charts | Analyzed and clear data | |
| 7. Reporting | 7.1 Interim Report | Mid-term report | Wiki chapters | Approved draft |
| 7.2 Interim Pres. | Present progress | PowerPoint presentation | Presentation performed | |
| 7.3 Final Report | Final report | Final Wiki document | 100% of chapters closed | |
| 7.4 Final Pres. | Final defense | Project defense | Final presentation performed | |
| 7.5 Paper | Write article | Paper format | Finished article | |
| 7.6 Manual | User guide | Instructions for use | Easy-to-follow guide |
3.4.2 Verification Sheets
While metrics define “what” we want to achieve, our verification system ensures “how” we check it. Table 9 presents a series of Yes/No questions for every deliverable. These sheets act as a final quality gate: if the answer to the question is “Yes”, the deliverable is accepted.
| WP | Deliverable (WBS) | Necessary Steps (Checklist) |
|---|---|---|
| 1. Management | 1.1 WBS | Are all 35 deliverables included in the structure? |
| 1.2 Gantt Chart | Are all the project deadlines clearly defined? | |
| 1.3 Global Sprint | Are all the sprints defined within the project timeline? | |
| 1.4 Weekly Sprint | Has the real progress of the last week been updated? | |
| 1.5 Product Backlog | Do all tasks have an owner assigned in Jira? | |
| 1.6 Stakeholders | Have all project stakeholders been identified? | |
| 1.7 Risk Mgmt | Is there a response plan for the identified critical risks? | |
| 2. Research | 2.1 State of Art | Have at least 3 similar market solutions been analyzed? |
| 2.2 Ethics | Does the project comply with data protection regulations? | |
| 2.3 Sustainability | Has the environmental impact of the materials been validated? | |
| 3. Design | 3.1 Structural | Are the structural plans completed with all measurements? |
| 3.2 Black Box | Are all logical connections closed and error-free? | |
| 3.3 Schematics | Has the circuit schematic been verified to avoid short circuits? | |
| 3.4 Prototype (CAD) | Has it been verified that all parts fit correctly in the 3D model? | |
| 3.5 Packaging | Is the material 100% recyclable and does it protect the product? | |
| 3.6 Cardboard | Is the real-scale model finished and approved by the team? | |
| 4. Development | 4.1 List Materials | Is the total budget under 100 €? |
| 4.2 Code | Does the system function without any software freezes? | |
| 4.3 Simulations | Do the simulation results validate the previous design? | |
| 4.4 QR APP | Does the QR code redirect correctly to the intended link? | |
| 5. Marketing | 5.1 Flyer | Is the design professional and with high-quality imagery? |
| 5.2 Leaflet | Is the project concept understood in less than 10 seconds? | |
| 5.3 Poster | Is the CONNECT logo clearly visible from a distance? | |
| 5.4 Marketing Video | Is the message clear and the audio quality high? | |
| 5.5 3D Video | Is the internal mechanism of the handle clearly visualized? | |
| 6. Testing | 6.1 Functional | Does the prototype respond physically as programmed? |
| 6.2 User Test | Is the average user satisfaction score higher than 4/5? | |
| 6.3 KPI Def. | Are the success goals measurable and quantified? | |
| 6.4 Data Analysis | Are the test charts clear and properly analyzed? | |
| 7. Reporting | 7.1 Interim Report | Are all required Wiki chapters completed on time? |
| 7.2 Interim Pres. | Does the presentation fit within the maximum allowed time? | |
| 7.3 Final Report | Is the final report reviewed and free of spelling errors? | |
| 7.4 Final Pres. | Does the prototype function correctly during the live demo? | |
| 7.5 Paper | Does the article comply with the scientific paper format? | |
| 7.6 Manual | Are the instructions easy to follow for any user? |
3.5. People & Stakeholder Management
Enumerate all people relevant to your project, including the project team and key stakeholders. Document their roles and responsibilities. Document your stakeholder management plan and strategy.
To make CONNECT a success, it is necessary to strategically manage all parties affected by the project. Following the PMBOK standards, this section identifies the key individuals and groups, defines their roles and outlines the management strategy.
3.5.1. Project Team and Internal Dynamics
We operate under a structure where all members share responsibility for project management. However, as we are a team of students with diverse backgrounds, special tasks are delegated based on individual expertise.
Using the weekly sprint plan helps us to redistribute tasks if a member is overburdened to prevent burnout and ensure quality.
3.5.2. Stakeholders Identification and Roles
Apart from the main teams, several external entities are involved in the project. In the Table 10 below, we identified them, their roles and their responsibilities.
| Entity / Name | Project Role | Primary Responsibility |
|---|---|---|
| Team Members | Project owners | Responsible for the full development cycle and all mandatory deliverables. |
| Coaches | EPS Supervisors | Supervise, evaluate progress, and provide strategic feedback. |
| ISEP Faculty | Advisors | Offer specialized knowledge in Electronics, Sustainability, Project Management, Ethics, Marketing, among others. |
| ISEP | Main sponsor | Provides infrastructure and funding for the components (BOM). |
| Metro do Porto | External client | Provides the operational context and establishes security and infrastructure standards. |
| Security Department (Metro) | Regulatory body | Validates that the handle complies with fire, electrical, and physical safety regulations. |
| Metro do Porto Users | Target group | Live the CONNECT experience during their commutes and provide feedback. |
| Suppliers | Suppliers | Responsible for the timely delivery of components. |
| Legal | Regulatory compliance | Guarantees that the QR app and data management comply with European regulations. |
| Maintenance Team (Metro) | Operational stakeholder | Evaluates ease of installation, durability, and maintenance of the smart handle. |
| Cleaning Staff (Metro) | Operational support | Provides hygiene, accessibility, and resistance of the materials. |
Among all stakeholders, Metro do Porto, the Security Department (Metro), and end users are considered critical, as they directly influence feasibility, approval, and user acceptance.
3.5.2. Stakeholders Management Strategy
To manage these relationships effectively, we have analyzed each stakeholder based on their Power and Interest. This analysis allows us to prioritize our communication and engagement efforts.
A) POWER/INTEREST MATRIX
The following matrix, seen in the Figure 5, categorizes our stakeholders into four quadrants to determine the necessary level of engagement for each group.
B) ENGAGEMENT STRATEGY TABLE
While the matrix identifies the “where”, the following Table 11 defines the “how”. It establishes the specific strategy for each group and assigns a point person from the internal team to manage the relationship.
| ID | Stakeholder Group | Quadrant | Management Strategy | Point Person |
|---|---|---|---|---|
| 1 | Team Members | Manage Closely | Daily collaboration, stand-up meetings, and shared decision-making | All Members |
| 2 | Metro do Porto | Manage Closely | Continuous alignment with their operational context and branding requirements | Management Lead |
| 3 | Security Department | Manage Closely | Strict adherence to fire and electrical safety rules to ensure final approval | Technical Lead |
| 4 | Maintenance Team | Keep Satisfied | Ensure the design is durable and provide a clear installation manual | Hardware Lead |
| 5 | Coaches | Keep Satisfied | Weekly progress reports, Wiki updates, and formal meetings | Management Lead |
| 6 | ISEP (Sponsor) | Keep Satisfied | Compliance with budget (BOM) and laboratory facility usage rules | Management Lead |
| 7 | Metro Users | Keep Informed | Gather feedback through surveys and haptic testing to improve the UX | Marketing Lead |
| 8 | ISEP Faculty | Keep Informed | Consulting on technical challenges (Electronics, CAD, and Marketing) | Technical Lead |
| 9 | Legal | Keep Informed | Ensure all digital interactions and data handling follow EU regulations | Legal Lead |
| 10 | Suppliers | Monitor | Tracking component availability and lead times for hardware integration | Hardware Lead |
| 11 | Cleaning Staff | Monitor | Selecting materials that resist the Metro's chemical cleaning protocols | Hardware Lead |
3.6. Communications
To ensure CONNECT's success, communication is key. A communication strategy has been established to guarantee alignment between team members, supervisors and stakeholders.
3.6.1. Communication Channels and Tools
The team uses multiple tools to maintain a continuous flow of information:
- WhatsApp: Used for urgent, informal and daily communication.
- Microsoft Teams: Serves as the primary repository for all project documentation. Also for remote meetings.
- Jira: Used to track the backlog, manage sprints and assign tasks to team members.
- Miro: A digital whiteboard used during brainstorming sessions.
- Outlook: Reserved for formal communication with external stakeholders, suppliers and ISEP coordinators.
3.6.2. Communication Matrix
| Activity | Objective | Frequency | Medium | Participants |
| Daily Stand-up | Daily tasks and identify blockers. | Daily | WhatsApp / Face-to-Face | Team Members |
| Weekly Meeting | Review weekly progress and plan next Sprint. | Every Thursday | Face-to-Face | Team & Supervisors |
| Sprint Planning | Define tasks and goals for the next cycle. | Weekly | Jira | Team Members |
| Retrospective | Evaluate team performance and workflow. | Weekly | Face-to-Face | Team Members |
| Interim Demo | Present project status to coordinators. | Milestone-based | Presentation | Team & Supervisors |
3.6.3. Stakeholder Management
We maintain a specific communication frequency with external parties:
- ISEP Supervisors: Weekly feedback sessions every Thursday to ensure the project meets academic requirements.
- Target Users: Feedback gathered through surveys and testing sessions.
3.7. Risk
Risk management for CONNECT involves a systematic approach to identify and address potential challenges. Following the PMBOK standards, we have performed qualitative analyses to ensure that risks are treated effectively.
3.7.1. Identification of Key Risks
We have identified the following risks categorized into project and product levels.
PROJECT LEVEL RISKS:
- Delivery: Delays in receiving components
- Financial Constraint: Exceeding the budget due to component value or price fluctuations
- Team Synchronicity: misalignment in tasks leading to delays in the final assembly
PRODUCT LEVEL RISKS:
- Safety Rejection: Failure to meet safety standards
- Vandalism: Intentional damage or theft of the internal electronics
- Environmental Durability: Material degradation
- Cybersecurity: QR code spoofing
- Power Supply Instability: Failure of the internal battery or power management system during long commutes
- Ergonomic Strain: The handle design causing discomfort or safety issues for passengers
- Privacy Breach: Unauthorized collection or exposure of user data through the interaction app.
3.7.2. Qualitative and Quantitative Evaluation
To evaluate these risks, we adopt a 5×5 Risk Matrix seen on the Figure 6. The exposure score is calculated by multiplying Probability (1-5) and Impact (1-5).
Probability Scale: 1 (Rare) to 5 (Almost Certain)
Impact Scale: 1 (Insignificant) to 5 (Severe)
EXPOSURE LEVELS:
- Low (1-3): Acceptable; minimal monitoring.
- Moderate (4-6): Manageable; requires routine control.
- High (8-12): Significant; requires a specific mitigation plan.
- Extreme (15-25): Critical; requires immediate action and response.
3.7.3. Risk Analysis, Handling, and Monitoring Table
The risk analysis highlights that logistical and physical risks (delivery and vandalism) pose the greatest threat to project success, like it is shown in Figure 13.
| ID | Risk Description | Probability | Impact | Score | Response | Management (Action) | Follow-up |
|---|---|---|---|---|---|---|---|
| R1 | Delivery (Component delays) | 4 | 4 | 16 | Avoid | Purchase from local suppliers as soon as possible. | Weekly tracking of shipment ID. |
| R2 | Financial Constraint (Budget) | 3 | 4 | 12 | Mitigate | Use recycled materials for non-critical parts. | Bi-weekly review of expense log. |
| R3 | Team Synchronicity | 3 | 3 | 9 | Mitigate | Maintain open communication and shared task boards. | Weekly stand-up progress checks. |
| R4 | Safety Rejection (Metro) | 2 | 5 | 10 | Avoid | Strictly follow the Porto Metro technical manuals. | Regular design reviews with coaches. |
| R5 | Vandalism | 3 | 4 | 12 | Mitigate | Use tamper-proof screws and a robust housing. | Physical integrity testing. |
| R6 | Environmental Durability | 2 | 4 | 8 | Mitigate | Select chemical-resistant polymers for the housing. | Cleaning agent exposure tests. |
| R7 | Cybersecurity | 2 | 4 | 8 | Avoid | Implement encryption and secure QR protocols. | Firmware penetration testing. |
| R8 | Power Supply Instability | 3 | 3 | 9 | Reduce | Implement deep sleep modes in the ESP32 code. | Log power consumption. |
| R9 | Ergonomic Strain | 2 | 3 | 6 | Reduce | Create several 3D-printed prototypes for testing. | User feedback surveys. |
| R10 | Privacy Breach | 1 | 5 | 5 | Avoid | No personal data is collected via the application. | Legal checklist verification. |
3.7.3. Definition of Appropriate Risk Responses
Based on the results, our strategy prioritizes Extreme and High risks. Delivery (R1) and Vandalism (R5) require immediate mitigation through early procurement and robust mechanical design.
For safety and privacy risks (R4, R10) and avoidance strategy is mandatory. We ensure the project is never at risk of legal or institutional rejection by following external regulations.
All secondary risks are monitored through iterative testing to detect any score escalation.
3.8. Procurement
Connect and share procurement strategy balances regulated industrial components with cost-effective prototyping through centralized purchasing and institutional resource utilization.
3.8.1. Sources
Three procurement streams are defined:
- Primary Hardware (Buy): Electronic components (microcontrollers, LEDs, transceivers) sourced from Mauser.pt to minimize delivery costs and ensure part compatibility.
- Specialty Materials (Buy): Nanovia PA Rail filament procured internationally to meet EN 45545-2 fire safety standards, no equivalent Portuguese supplier identified.
- Fabrication (Make): ISEP facilities used for 3D printing and lab testing, reducing costs to raw filament only.
3.8.2. Make vs. Buy Decisions
The following Table 14 summarizes the strategic choices for key project elements.
| Item | Decision | Rationale |
|---|---|---|
| Electronic Nodes | Buy | Wemos C3 Mini boards offer greater reliability and lower cost than custom PCBs at prototype stage. |
| Enclosures | Make | 3D printing enables rapid design iteration and custom fit to metro handrail geometry. |
| Sensing Material | Buy | Velostat is a specialized piezoresistive material with no viable in-house alternative. |
| Web Platform | Make | Custom React/Supabase implementation ensures delayed-gratification logic and anonymization requirements are precisely met. |
3.8.3. Cost and Schedule Control
Expenditure is tracked against a detailed bill of materials within program budget constraints. Component procurement is milestone-gated to ensure availability before prototype assembly. Miscellaneous parts are sourced locally where possible to reduce lead times.
3.9. Project Plan
As detailed in the Global Sprint Plan (see 15), the project is divided into 15 distinct sprints.
| Sprint | Start | Finish | Working days |
|---|---|---|---|
| 1 | 5 march | 12 march | 4 days of availability |
| 2 | 12 march | 19 march | 5 days of availability |
| 3 | 19 march | 26 march | 5 days of availability |
| 4 | 26 march | 2 april | 5 days of availability |
| 5 | 2 april | 9 april | 2 days of availability |
| 6 | 9 april | 16 april | 3 days of availability |
| 7 | 16 april | 23 april | 5 days of availability |
| 8 | 23 april | 30 april | 5 days of availability |
| 9 | 30 april | 7 may | 1 day of availability |
| 10 | 7 may | 14 may | 3 days of availability |
| 11 | 14 may | 21 may | 5 days of availability |
| 12 | 21 may | 28 may | 5 days of availability |
| 13 | 28 may | 4 june | 5 days of availability |
| 14 | 4 june | 11 june | 5 days of availability |
| 15 | 11 june | 18 june | 5 days of availability |
The specific tasks and deliverables assigned to these periods are managed in the Project Backlog (see Table 16).
| Timeline | Epic | Ticket code | Ticket title | Status |
|---|---|---|---|---|
| Sprint 1 (5 Mar - 12 Mar) | General / No Epic | SCRUM-3 | Communication presentation | Done |
| Sprint 1 (5 Mar - 12 Mar) | INITIATION & PLANNING | SCRUM-74 | Ideation discussion | Done |
| Sprint 1 (5 Mar - 12 Mar) | SYSTEM DESIGN & DRAWINGS | SCRUM-2 | Blackbox diagram | Done |
| Sprint 1 (5 Mar - 12 Mar) | SYSTEM DESIGN & DRAWINGS | SCRUM-21 | Drawings | Done |
| Sprint 1 (5 Mar - 12 Mar) | SYSTEM DESIGN & DRAWINGS | SCRUM-48 | Structural Drafts | Done |
| Sprint 2 (12 Mar - 19 Mar) | FINAL DELIVERABLES | SCRUM-26 | Flyer | Done |
| Sprint 2 (12 Mar - 19 Mar) | General / No Epic | SCRUM-75 | Selection of Materials & Components V2 | In Progress |
| Sprint 2 (12 Mar - 19 Mar) | General / No Epic | SCRUM-76 | Presentation for Teachers | Done |
| Sprint 2 (12 Mar - 19 Mar) | INITIATION & PLANNING | SCRUM-42 | Backlog, Gantt and Sprint Plan | Done |
| Sprint 2 (12 Mar - 19 Mar) | INTERIM REPORT-WIKI CONTENT | SCRUM-55 | Background and Related Work | In Progress |
| Sprint 2 (12 Mar - 19 Mar) | INTERIM REPORT-WIKI CONTENT | SCRUM-57 | Marketing Plan | In Progress |
| Sprint 2 (12 Mar - 19 Mar) | INTERIM REPORT-WIKI CONTENT | SCRUM-58 | Eco-Efficiency Measures for Sustainability | In Progress |
| Sprint 2 (12 Mar - 19 Mar) | INTERIM REPORT-WIKI CONTENT | SCRUM-73 | Canvas | Done |
| Sprint 2 (12 Mar - 19 Mar) | INTERIM REPORT-WIKI CONTENT | SCRUM-79 | 4.1 Introduction | To Do |
| Sprint 2 (12 Mar - 19 Mar) | INTERIM REPORT-WIKI CONTENT | SCRUM-80 | 4.2 Business Idea Formulation | To Do |
| Sprint 2 (12 Mar - 19 Mar) | INTERIM REPORT-WIKI CONTENT | SCRUM-81 | 4.3 Business Model | To Do |
| Sprint 2 (12 Mar - 19 Mar) | INTERIM REPORT-WIKI CONTENT | SCRUM-82 | 4.4 Market Analysis | To Do |
| Sprint 2 (12 Mar - 19 Mar) | INTERIM REPORT-WIKI CONTENT | SCRUM-83 | 4.5 SWOT Analysis | To Do |
| Sprint 2 (12 Mar - 19 Mar) | INTERIM REPORT-WIKI CONTENT | SCRUM-84 | 4.6 Strategy | To Do |
| Sprint 2 (12 Mar - 19 Mar) | INTERIM REPORT-WIKI CONTENT | SCRUM-85 | 4.7 Marketing Programs | To Do |
| Sprint 2 (12 Mar - 19 Mar) | INTERIM REPORT-WIKI CONTENT | SCRUM-86 | 4.8 Conclusion | To Do |
| Sprint 2 (12 Mar - 19 Mar) | SYSTEM DESIGN & DRAWINGS | SCRUM-49 | Selection of Materials & Components v1 | Done |
| Sprint 2 (12 Mar - 19 Mar) | SYSTEM DESIGN & DRAWINGS | SCRUM-50 | Name and Logo | Done |
| Sprint 3 (19 Mar - 26 Mar) | General / No Epic | SCRUM-77 | Ethics Scandal PowerPoint | To Do |
| Sprint 3 (19 Mar - 26 Mar) | SYSTEM DESIGN & DRAWINGS | SCRUM-51 | Detailed Schematics | To Do |
| Sprint 3 (19 Mar - 26 Mar) | SYSTEM DESIGN & DRAWINGS | SCRUM-52 | Structural Drawings | To Do |
| Sprint 3 (19 Mar - 26 Mar) | SYSTEM DESIGN & DRAWINGS | SCRUM-53 | Cardboard Model | To Do |
| Backlog | CLOSING | SCRUM-63 | Update Wiki & MS Teams (Final Deliverables) | To Do |
| Backlog | FINAL DELIVERABLES | SCRUM-20 | Final List of Materials & Components | To Do |
| Backlog | FINAL DELIVERABLES | SCRUM-23 | Code | To Do |
| Backlog | FINAL DELIVERABLES | SCRUM-24 | 3D Model Video | To Do |
| Backlog | FINAL DELIVERABLES | SCRUM-25 | Flyer | Done |
| Backlog | FINAL DELIVERABLES | SCRUM-27 | Packaging Solution | To Do |
| Backlog | FINAL DELIVERABLES | SCRUM-28 | Manual | To Do |
| Backlog | FINAL DELIVERABLES | SCRUM-29 | Simulations | To Do |
| Backlog | FINAL DELIVERABLES | SCRUM-32 | Final Report | To Do |
| Backlog | FINAL DELIVERABLES | SCRUM-33 | Final Presentation | To Do |
| Backlog | FINAL DELIVERABLES | SCRUM-34 | Paper | To Do |
| Backlog | FINAL DELIVERABLES | SCRUM-35 | Poster | To Do |
| Backlog | FINAL DELIVERABLES | SCRUM-36 | Video | To Do |
| Backlog | FINAL DELIVERABLES | SCRUM-62 | Selection of Local Providers | To Do |
| Backlog | General / No Epic | SCRUM-30 | Interim Report | To Do |
| Backlog | INTERIM REPORT-WIKI CONTENT | SCRUM-54 | Introduction | To Do |
| Backlog | INTERIM REPORT-WIKI CONTENT | SCRUM-56 | Project Management | To Do |
| Backlog | INTERIM REPORT-WIKI CONTENT | SCRUM-59 | Ethical and Deontological Concerns | To Do |
| Backlog | INTERIM REPORT-WIKI CONTENT | SCRUM-60 | Project Developments | To Do |
| Backlog | INTERIM REPORT-WIKI CONTENT | SCRUM-61 | Conclusions | To Do |
| Backlog | PROTOTYPE DEVELOPMENT | SCRUM-69 | Figma Designs for Message Application | To Do |
| Backlog | PROTOTYPE DEVELOPMENT | SCRUM-78 | Message Application code | To Do |
| Backlog | TESTING | SCRUM-66 | Functional testing | To Do |
| Backlog | TESTING | SCRUM-67 | Non-functional testing | To Do |
| Backlog | TESTING | SCRUM-68 | User-acceptance testing | To Do |
The high-level distribution of Epic responsibilities across the timeline is summarized in the Initial Sprint Plan (see Table17).
| Sprint | Start | Finish | Epics | Responsible |
|---|---|---|---|---|
| 1 | 5 march | 12 march | INITIATION & PLANNING | All |
| 2 | 12 march | 19 march | INITIATION & PLANNING ; SYSTEM DESIGN & DRAWINGS ; FINAL DELIVERABLES | All |
| 3 | 19 march | 26 march | INITIATION & PLANNING ; SYSTEM DESIGN & DRAWINGS | All |
| 4 | 26 march | 2 april | SYSTEM DESIGN & DRAWINGS ; INTERIM REPORT & PRESENTATION | All |
| 5 | 2 april | 9 april | INTERIM REPORT & PRESENTATION | All |
| 6 | 9 april | 16 april | PROTOTYPE CONSTRUCTION ; FINAL DELIVERABLES | All |
| 7 | 16 april | 23 april | PROTOTYPE CONSTRUCTION ; FINAL DELIVERABLES | All |
| 8 | 23 april | 30 april | PROTOTYPE CONSTRUCTION ; FINAL DELIVERABLES | All |
| 9 | 30 april | 7 may | PROTOTYPE CONSTRUCTION ; FINAL DELIVERABLES | All |
| 10 | 7 may | 14 may | PROTOTYPE CONSTRUCTION ; FINAL DELIVERABLES | All |
| 11 | 14 may | 21 may | PROTOTYPE CONSTRUCTION ; FINAL DELIVERABLES | All |
| 12 | 21 may | 28 may | PROTOTYPE CONSTRUCTION ; FINAL DELIVERABLES | All |
| 13 | 28 may | 4 june | FINAL REPORT, PRESENTATION & VIDEO | All |
| 14 | 4 june | 11 june | FINAL REPORT, PRESENTATION & VIDEO | All |
| 15 | 11 june | 18 june | FINAL REPORT, PRESENTATION & VIDEO ; FINAL DELIVERABLES | All |
Lastly, the visual dependencies and duration of these tasks are illustrated in the Gantt Chart (see Figure 7).
3.10. Sprint Outcomes
Sprints 1 & 2 were not managed in Jira and there were no specific tasks to be done. However, the idea of the project had been forming before Sprint 3 and some outcomes were achieved such as:
- Black Box Diagram V1
- Structural Drawings V1
- Selection of materials and components V1
- Inicial sketches of our project idea
Bellow, we can see Table 18, where we can find all Burn Down Chart from Sprint 3, with the which was first sprint managed in Jira.
| Sprint | Report Link |
|---|---|
| Sprint 3 | Sprint 3 Report |
| Sprint 4 | Sprint 4 Report |
3.10.1 Sprint 3 Outcome
In Sprint 3 we consolidated both the technical foundation of the project and the supporting documentation. The team completed all planned issues in Jira, with no carry‑over work. Key outcomes included updated structural drawings and schematics (V2), the cardboard model, and a refined selection of materials and components. We also advanced the digital side with Figma designs for the message application and progressed written deliverables such as the background/related work and eco‑efficiency measures. Routine work like daily meetings, the sprint retrospective, and logbook updates was completed, ensuring the project stayed aligned and well documented.
3.10.2 Sprint 4 Outcome
In Sprint 4 we advanced both the written deliverables and the technical foundations of the CONNECT system. The team completed the core report chapters (Introduction, Background & Related Work, Marketing Plan, Eco‑Efficiency Measures, Ethical & Deontological Concerns) and updated the project wiki start page, ensuring the documentation is coherent and aligned with the project vision. On the technical side, we produced Structural Drawings V3 with measurements, Detailed Schematics V3, a general software flow chart, and updated the list of materials and components, while also finalizing the clickable web app prototype and the design system/brand guidelines. Routine process tasks such as daily meetings, the sprint retrospective, and logbook updates were completed, keeping communication and traceability strong. Some higher‑effort items like Chapter 3 – Project Management, Chapter 7 – Project Developments, and the Interim Presentation remained in progress and will be continued in Sprint 5.
3.11. Sprint Evaluations
Sprint evaluations and retrospectives are fundamental to the team’s Agile workflow, allowing for continuous process improvement. Starting from Sprint 3, the team implemented formal retrospective sessions to identify bottlenecks and refine internal methodologies.
3.11.1. Sprint 3 Retrospective
In this sprint, the focus was on establishing the technical foundation. The retrospective revealed significant gaps in task granularity and time management.
Retrospective Summary:
- Positive (+): Effective feedback loops with professors and proactive note-taking during presentations.
- Negative (-): Vague backlog items, inconsistent Jira updates, and poor workload distribution.
- Action Plan: The team committed to breaking down tasks into sub-tasks (max 4h each) and ensuring Jira is updated daily.
3.11.2. Sprint 4 Retrospective
Following the action plan from the previous sprint, Sprint 4 showed a marked improvement in organization and team morale.
Retrospective Summary:
- Positive (+): High motivation, excellent mutual support, and a much more balanced task distribution.
- Negative (-): No major process blockers identified; the workflow reached a stable state.
- Action Plan: Focus on maintaining the current communication frequency and standardizing the documentation style for the upcoming deliverables.
3.12. Summary
This chapter detailed the management strategies used to organize and track the project's progress. We established the core foundations for scope, time, and cost, while also setting up protocols for quality, risk, and procurement. Managing communications and stakeholders was also key to keeping the workflow consistent and transparent.
These management pillars are put into practice through a cycle of continuous planning and execution. The Sprint outcomes and evaluations documented here reflect our ongoing effort to refine the workflow and hit project milestones. With the management structure in place, the focus now shifts to the Marketing Plan to define the project's market strategy and value proposition.
4. Marketing Plan
4.1 Introduction
This chapter outlines the formulation of the business idea and the strategic marketing approach developed to bring Connect to the market.
It covers:
- Business Idea Formulation: Definition of the core concept, outlining the multisensory value proposition, and establishing the problem-solution fit to combat digital isolation on public transport.
- Business Model: Identification of both B2B (public transport authorities) and B2C (daily commuters) target markets, alongside the differential value of a zero-friction interactive experience.
- Market Analysis: A comprehensive evaluation of the macro-environment using the PESTEL framework to assess the Political, Economic, Social, Technological, Environmental, and Legal factors influencing the project.
- SWOT Analysis: A structured assessment of the project's internal strengths and weaknesses, combined with external market opportunities and threats.
- Strategy: The strategic roadmap detailing the segmentation and targeting of Young Urban Commuters, and how the project is positioned against passive digital consumption.
- Marketing-Mix & Brand: The application of the 4 Cs framework (Customer value, Cost, Convenience, Communication) to center the user perspective, and the definition of Connect's core values and brand personality.
- Marketing Programmes: The planned marketing initiatives, budget allocation, and control mechanisms required to execute the strategy.
- Summary: The final conclusions that justify the product's market fit and bridge the strategic decisions to the next phase of development.
The traditional aim of marketing is to identify and meet the needs of consumers in a way that creates value and builds long-term relationships. For the CONNECT project, however, we specifically apply the principles of social marketing. Social marketing uses marketing knowledge and techniques to achieve social goals, with the benefits primarily accruing to the target group or society as a whole, rather than solely to the seller.
CONNECT transforms the monotonous daily commute on public transport into an interactive experience that breaks through the modern-day ‘digital bubble’. Using sensors and LED lighting, we turn a routine journey into a multi-sensory experience that reconnects people with the real world.
4.2. Business Idea Formulation
To successfully bring our vision to market, we place the traveller’s needs at the very heart of our design process. According to the core concept of marketing, everything revolves around identifying and fulfilling customer needs. Our Business Idea Formulation therefore starts with a sharp analysis of a current social pain point, to which we propose a solution that is not so much a ‘product’ as one that delivers tangible, emotional value.
4.2.1 Problem-Solution Fit
- The Problem: Shared transport has nowadays become a space of digital isolation and social disconnection. Passengers avoid eye contact, and excessive screen use contributes to stress, passivity and mental fatigue.
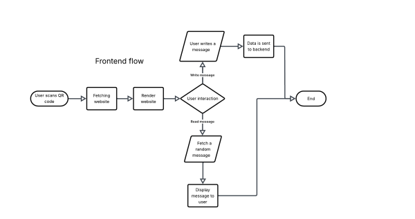
- The Solution: CONNECT breaks through this isolation in an accessible way. As soon as a passenger holds onto a handrail in the underground (an everyday and necessary action), a personal light colour travels to the ceiling, blending with the colours of other passengers. To continue this shared experience outside the metro, a QR code at the exit allows passengers to exchange anonymous voice messages, stories or life lessons. An intentional delay, whereby passengers can only listen to the messages after their journey, ensures that they remain in the moment and away from their screens during the journey.
4.2.2 Value Creation
A fundamental principle in marketing is that customers do not buy products, but benefits. CONNECT focuses strongly on the emotional dimension of brand value and creates profound emotional benefits for the user. We maximise Perceived Value by offering a moment of calm and human connection in what is typically a stressful environment. Our value proposition rests on three pillars: - Sensory Grounding & Visualisation: Solitary scrolling is replaced by a real-time visual representation of human connection, where the user’s touch translates into streams of light.
- Zero-Friction Socialising: Strangers are connected through a simple action without the need for screens or phones during the journey.
- Active Co-creation & Emotional Exchange: Passengers transform from passive travellers into active co-creators of their physical environment (lights) and digital community (voice messages).
4.2.3 Optimal Value Proposition (OVP)
A successful market offering requires an Optimal Value Proposition (OVP) based on the 3-V framework, which means it must create superior value for the three core entities in the market: 1. Customer Value (The Passenger): We increase value for the customer by responding to emotional needs. Passengers experience moments of wonder, intimacy and a sense of connection without having to make any extra effort.
- Collaborator Value (Metro do Porto & Sponsors): We create superior value for our key partners (Collaborators), such as Metro do Porto, by humanising their infrastructure and significantly improving the customer experience. This leads to higher customer satisfaction, stronger brand loyalty and an innovative image as a forward-thinking ‘Smart City’ solution.
- Company Value (Our Team/Company): The project creates value for us as an organisation by positioning us as pioneers in ethical, well-being-focused urban technology. This opens doors to future scalability, grants and B2G collaborations.
4.3. Business Model
To access the Big Idea Canvas please follow this link.
A Business Model Canvas has been drawn up to define the value of CONNECT. This strategic tool provides a clear visualisation of how the project generates, delivers and captures value from two main perspectives:
- Passenger experience and social impact
- Logistics, engineering and infrastructure
CONNECT’s business model operates within a hybrid Business-to-Government (B2G) and Business-to-Business (B2B) structure. To understand how we exchange value, we apply the “6-V Framework” (Value Exchange). This model identifies the key entities in the target market: customers, the company, collaborators and competitors. Within CONNECT, this is closely linked to Relationship Marketing: our aim is to build meaningful, long-term relationships with both our users and our partners in the wider marketing environment.
4.3.1 Customer Segments & Relationships
Our target group (Customer Segments) consists mainly of “The Digital Exhausted” (young, urban commuters aged 18–45), regular travellers and city enthusiasts. The relationship we build with them (Customer Relationships) is not transactional, but revolves around active co-creation and a shared sense of urban connectedness. The channels (Channels) used to reach them are primarily direct and tactile (via the sensors in the handrails) and then digital (via the QR codes in the underground stations).
4.3.2 Primary Exchange Relationship & Object Pillar
Based on the theory of The Brand Triangle, our project falls within the Object Pillar. Our Core Object is the delivery of this interactive, technological installation. At its core, we exchange ‘Service Humanisation’ and a significantly improved user experience (for passengers) for financial support and infrastructure access from our Key Partners, such as Metro do Porto, ISEP engineering labs and NGOs focused on mental wellbeing.
4.3.3 Revenue Streams and Cost Structure
The logistics, engineering and infrastructure entail a Cost Structure, including the production of hardware kits (sensors, microcontrollers), installation, and crucial maintenance (where protection against and repair following vandalism plays a key role). However, the financing is not borne by the end-user. Instead, we generate revenue through the following revenue streams:
- B2G Contracts: Service fees paid by public authorities, such as Metro do Porto, for improving the User Experience (UX).
- Corporate Sponsorships (B2B): Revenue from socially responsible brands wishing to promote themselves in relation to mental wellbeing and social impact.
- Urban Social Analytics: Providing anonymised reports on urban wellbeing and sentiment to city councils.
- Grants: Financial support from cultural or innovation funds focused on urban social dynamics.
Figure 8 maps out the hybrid Business-to-Government and Business-to-Business aproach, ensuring the project's sustainability within the Porto Metro ecosystem.
4.4. Market Analysis
A successful marketing strategy must always be grounded in a thorough market analysis. To shape our strategy, we analyse the marketing environment: the external factors and forces that influence our ability to build and maintain successful relationships with our target audience. This environment is divided into the macro-environment and the micro-environment.
4.4.1. Macro-environment (PESTEL Factors):
The Macro-environment consists of the broader societal forces that influence the Micro-environment. To systematically examine these external variables and anticipate challenges and opportunities, we use a PESTEL analysis.
By identifying these factors, we can anticipate potential challenges and see the opportunities. Figure 9 provides a summary of these external drivers.
Table 19 offers a detailed breakdown of how each specific factor directly relates to the development and strategic goals of Connect.
| Factor | Rationale |
|---|---|
| P - Political |
|
| E - Economic |
|
| S - Social |
|
| T - Technological |
|
| E - Environmental |
|
| L - Legal |
|
4.4.2. Micro-environment (Porter’s 5 Forces):
The micro-environment comprises the forces close to the company that influence our ability to serve the customer, such as customers, competitors and suppliers. We use Porter’s 5 Forces 10 to analyse these specific competitive forces within the Porto Metro ecosystem:
- Customer Bargaining Power:
- Very High
- The customer is defined within a B2G (Business-to-Government) structure, or what the theory refers to as ‘Government markets’. Our primary customer is the infrastructure operator: Metro do Porto. As they are the sole entity with absolute control over the public space, they possess enormous bargaining power. CONNECT must align perfectly with their CSR (Corporate Social Responsibility) objectives to be successful.
2. Threat of Substitution:
- High
- The biggest “competitor” and also the most disruptive force for CONNECT is not another media company, but the traveller’s personal smartphone. The desire for digital isolation is a direct substitute for our physical interaction. Our mitigation strategy is not to fight the phone, but to use it as an ally in “Phase 2” via the QR code, provided there is an intentional delay.
3. Competitive Rivalry:
- Low
- Our traditional competitors serve the same target market with similar services. Although the advertising market in public transport is saturated with static and digital screens, we are creating an entirely new niche: sensory wellbeing. We have no direct rivals who transform street furniture (such as handrails) into a human, co-creative interface.
4. Threat of New Entrants:
- Low / Medium
- The barriers to entry are significant. Strict technical and safety certifications (fire safety, electrical inspections) are required to install hardware in railway rolling stock. Once CONNECT has been integrated via a public concession, the infrastructure forms a solid barrier to new competitors.
5. Supplier Power:
- Low / Medium
- Suppliers are the link that provides us with the necessary resources (sensors, LEDs). However, the components for CONNECT are open-market technologies offered by many manufacturers. Our dependence is low; the real value lies in our software integration and ‘experience design’, not in the exclusivity of the hardware.
Connect's success in this microenvironment depends on managing the high dependence on the institutional client (Metro) and offering an experience attractive enough to overcome the inertia of isolation generated by mobile devices.
4.5. SWOT Analysis
According to the Marketing Strategy Planning Process, the SWOT analysis is the strategic intersection where our internal business environment (Company) and the external market environment (Customers & Competitors) converge. This model, presented in Figure 11, helps us to balance the internal Strengths and Weaknesses of the CONNECT concept with the external Opportunities and Threats in the market. This analysis forms the basis for our differentiation and positioning strategy.
Internal Factors (Company’s Internal Environment)
Strengths:
- Strong Emotional Value Proposition: Within the Value Creation framework, CONNECT delivers significant emotional benefits by combating loneliness and facilitating genuine human connection.
- Intuitive and Frictionless Design: The interaction requires no learning curve and is extremely accessible. Passengers naturally hold onto the handrails, which enables ‘Zero-Friction Socialising’.
- Reduction in Screen Time: Phase 1 of our project requires no smartphones, allowing passengers to be fully present in the physical space.
- Delayed Digital Reward (Delayed Gratification): The deliberate delay in Phase 2, where the QR code is only scanned upon exiting the train ensures that the physical journey remains a shared, mindful experience.
- High Scalability: Once proven successful, this ambient media concept can be rolled out relatively easily to other cities or modes of transport (buses, trains).
Weaknesses:
- Early Development Stage & Limited Resources: As a start-up concept, we have a limited initial budget, which makes the development and testing of robust physical prototypes challenging.
- Dependence on Public Administration (Micro-environment): As the design requires physical modifications to the rolling stock, implementation is heavily dependent on permits and approvals from public authorities (Metro do Porto).
- Vulnerability of Hardware & Maintenance: The use of physical technology (sensors, RGB LEDs) in a public, high-traffic area entails significant risks in terms of vandalism and high maintenance costs.
- User friction in Phase 2: Asking passengers to scan a QR code whilst alighting introduces a barrier (friction) that may reduce the participation rate for listening to or recording messages.
External Factors (External Market Environment)
Opportunities:
- Cultural Shift Towards Mental Wellbeing (Macro - Social/Cultural): There is a growing social trend (particularly among younger generations) focused on mental wellbeing and digital detoxing. CONNECT aligns seamlessly with this as an ethical intervention.
- Social Marketing Funding: As CONNECT serves a social and societal purpose (Social Marketing), the concept is highly attractive for grants and funding from public and private NGOs.
- Partnerships in Shared Transport (Micro - Collaborators): Governments and local transport companies are constantly seeking innovative ways to increase customer satisfaction and encourage the use of public transport.
Threats:
- Inherent Consumer Habits (Cultural Inertia): It is extremely difficult to change the ingrained behaviour of passengers who are accustomed to ignoring their surroundings and remaining in their digital bubble.
- Strict Safety Regulations (Macro-Political/Legal): The rail sector is subject to extremely strict safety standards (such as fire safety), which can impose significant limitations on the materials we are permitted to install on handrails and ceilings.
- Economic Constraints (Macro-Economic): Economic recessions or cuts to local authority budgets may lead transport authorities to be reluctant to invest in infrastructure.
4.6. Strategy
4.6.1 Strategic Objectives
CONNECT’s strategic direction is based on tangible objectives, designed to validate our impact on urban social dynamics. As we operate from a social marketing perspective, our primary objective is not to generate financial profit, but to influence and transform passenger behaviour.
- Behavioural Change: We aim to break through passive consumption inertia. The objective is to measurably increase the percentage of passengers who put their smartphones away for 30 to 60 seconds between stops during the three-month pilot phase.
- Co-creation & Engagement (Customer Involvement): To bridge the gap between physical presence and digital reflection, we are focusing on active participation in Phase 2. Our goal is to collect at least 1,000 anonymous contributions (stories or life lessons) via the QR interface within the first 30 days.
4.6.2 Segmentation and Targeting
To design an effective marketing mix, we cannot target every metro passenger. We use market segmentation to define a specific target group. Our primary target group is the Young Urban Commuter (Gen Z and Millennials, aged 18–45). This segment meets the criteria for effective segmentation: it is measurable, accessible, substantial in size, actionable and responds conceptually differently to our campaigns than other groups. We define this segment using the following variables: Demographic: University students and young professionals (aged 18–45) who live, study or work in Porto. Behavioural: Daily commuters whose current habit (usage rate and status) consists of passively scrolling on a smartphone during their journey. They are highly digitally literate, meaning the barrier to interacting with QR codes (Phase 2) is virtually non-existent. Psychographic: This group has a lifestyle strongly influenced by the paradox of ‘being alone together’. They often experience digital fatigue, yet at the same time place great value on authentic self-expression, mental wellbeing and purpose-driven initiatives in the real world.
4.6.3 Positioning
Positioning determines how we want our target group to perceive CONNECT in relation to competitors. Our biggest competitor for the commuter’s attention is the smartphone. A strong positioning strategy requires two elements: Identification and Differentiation.
- Identification (Points of Parity): Just like the smartphone or traditional underground adverts, we are a legitimate way of passing the time and processing stimuli during the commute.
- Differentiation (Points of Differentiation): Whilst phones encourage passive consumption and isolation, CONNECT positions itself through a unique competitive advantage: active, shared physical co-creation.
Our Positioning Statement: ‘For young, urban commuters who experience digital isolation, CONNECT is the sensory metro experience that transforms a lonely journey into a moment of shared art and authentic human connection.’
4.6.4. Marketing-Mix
To implement our strategy, we are shifting the focus from the organisation to the consumer. We are therefore transforming the traditional 4 Ps into the 4 Cs of marketing. Our marketing-mix is explained in Figure 12.
Customer Value (instead of Product):
- Customers do not buy products; they buy benefits. CONNECT is not a collection of sensors and LEDs; the true customer value lies in the emotional value of shared creativity and the elimination of isolation.
Cost (instead of Price):
- Price is more than just money; it encompasses monetary costs, time, and energy/effort. Because CONNECT is free, our cost consists solely of the physical and psychological effort required of the user. Through intuitive design, we keep this ‘psychological price’ extremely low.
Convenience (rather than Place):
- Accessibility is crucial. Rather than forcing passengers to go to a new location, we integrate CONNECT right where they already are and what they’re already touching: the handrails on the busiest underground lines.
Communication (rather than Promotion):
- Promotion is about one-way broadcasting; communication is a two-way street. We use guerrilla marketing in stations and focus on sharing the real stories collected during Phase 2 to build authentic, long-term relationships (Relationship Marketing).
4.6.5 Brand
Building a strong brand involves much more than simply slapping a name on a product. Within modern marketing management, we analyse CONNECT using Paulo Lencastre’s holistic Brand Triangle, which consists of three pillars:
- Identity Pillar (Identity Mix): This encompasses the brand’s identity. For CONNECT, this comprises our core identity (the name) and our augmented identity, consisting of the distinctive, flowing light patterns on the metro ceiling and the minimalist QR interface.
- Object Pillar (Marketing Mix): This is the actual exchange relationship with the market. For our brand, this is the physical, interactive technological installation that we provide to Metro do Porto and its passengers.
- Response Pillar (Image & Public Mix): This concerns the associations that the target audience has with our brand. We consciously build a strong emotional dimension (Emotional Branding). The brand personality is not a cold technological system, but a warm, honest ‘friend’ in the city. By employing Relationship Marketing, we build trust and ensure a high share of mind and share of esteem among both passengers and public sector employees.
4.7. Marketing Programmmes
Whilst the strategy (section 4.6) defines what we aim to achieve, the marketing programme describes how we will put this into practice. This is the translation of our 4Cs into a concrete action plan.
4.7.1 Programmes (Action Plan)
Our marketing programme for the launch of CONNECT is divided into three concrete action pillars during a three-month pilot phase:
- Physical Installation (Customer Value & Convenience): In collaboration with engineers from ISEP and Metro do Porto, we are equipping one specific, heavily used metro line (the pilot line) with our sensor-equipped handrails and LED ceilings. This requires no extra effort from passengers, as we are integrating the technology into their existing routine.
- Guerrilla Marketing & Station Promotion (Communication): We avoid traditional, loud advertising. Instead, we place minimalist, intriguing posters, flyers and floor stickers in the metro stations along the pilot line. This arouses curiosity just before passengers board the metro.
- Digital Launch & Storytelling (Phase 2): Activating the QR codes near the metro doors. To encourage adoption, we launch an organic social media campaign (focused on Instagram and TikTok). Here, we will share the most beautiful, most inspiring ‘life lessons’ (voice messages) left via the QR code anonymously on a weekly basis. This creates a viral, emotional effect (Emotional Branding) and motivates others to share their stories too.
4.7.2 Budget
As CONNECT is a social marketing initiative operating within a B2G (Business-to-Government) model, the budget is not funded by the end user, but through public funds, ISEP, grants and Metro do Porto. The marketing and operational budget for the pilot phase is allocated as follows:
- R&D and Hardware (Largest cost item): Production of the kits (sensors, microcontrollers, LEDs) and the technical installation costs in the metro trains.
- Digital Infrastructure: Costs for hosting the secure, minimalist web interface (Phase 2) and data storage (GDPR-compliant) for the voice messages.
- Promotional materials: Design and printing of guerrilla marketing posters, QR code stickers and flyers in the stations.
- Maintenance & Management (Contingency): A reserved budget for repairs (e.g. due to vandalism) and content moderation of the submitted voice messages.
4.7.3. Control
To ensure the success of the marketing strategy, a structured monitoring plan is needed. This plan focuses on tracking progress, evaluating effectiveness and making adjustments where necessary. To achieve our marketing goal, the Plan-Do-Check-Act (PDCA) cycle will be used, as illustrated in Figure 13.
The control phase is divided into the following key elements:
Key Performance Indicators (KPIs)
We will measure the impact of the marketing program through four main categories:
- Interaction Rate: Number of activations per handle per hour to measure the physical engagement of the passengers.
- Behavioural Impact: Qualitative and quantitative measurement of the increase in eye contact and reduction of screen time, targeting from 30 to 60 seconds without looking at the phone.
- Content Growth: Number of new anonymous tips submitted via QR codes to reach our goal of 1,000 contributions in the first 30 days.
- Campaign Reach: Data from QR code scans on posters and flyers to analyze the visibility of the promotion.
- User Satisfaction: Qualitative feedback collected via digital surveys to evaluate their experience.
Continuous Improvement
Following the PDCA cycle shown above, the marketing team will be responsible for keeping an eye on these numbers. If a campaign or a specific poster location doensn't reach enough people, the message or channel will be changed. If the interaction works better than expected, it will be expanded to other metro lines. This constant feedback ensures that the project adapts to the passenger behavior and situational needs in real time.
4.8. Summary
The CONNECT project is not merely a technological installation; it is a far-reaching social marketing intervention aimed at improving urban wellbeing in Porto. Through a thorough analysis of both the macro-environment (the trend towards digital isolation) and the micro-environment, we have formulated a strategy that creates superior value (OVP) for all stakeholders.
We are transforming the traditional 4 Ps into a customer-centric 4 C approach, with the focus entirely on emotional brand value, seamless interaction (‘Zero-Friction Socialising’) and active co-creation. By consciously bringing travellers out of their digital bubble and making human connection visually and aurally tangible, CONNECT redefines the role of public transport. The end result is a win-win-win: the passenger experiences a mindful, connected journey, Metro do Porto strengthens its image as an innovative “Smart City” partner, and the streetscape regains a touch of its humanity.
5. Eco-efficiency Measures for Sustainability
5.1 Introduction
This chapter explores eco-efficiency as a framework for sustainable development, examining how decoupling economic growth from environmental damage can reduce our ecological footprint. Drawing on tools such as life cycle assessments and circular economy models, it applies these frameworks directly to our project to evaluate its sustainability across every stage of development and deployment.
It covers:
- Sustainability Context: An overview of the historical impact of human consumption, the importance of circular economy models, and how the project aligns with the UN’s Sustainable Development Goals (SDGs).
- Environmental Dimension: An analysis of the project's ecological footprint, highlighting the low-power operational benefits of LED technology alongside the upstream challenges of sourcing electronic components and synthetic materials.
- Economical Dimension: An evaluation of the prototype's cost-effectiveness, material affordability, and the potential for low-budget scalability within public transit infrastructure.
- Social Dimension: An examination of the project's core mission to disrupt the “together alone” dynamic of urban commuting, fostering inclusive, barrier-free human connections that support global goals for urban health.
- Life Cycle Assessment: A structured, five-phase evaluation spanning from raw material extraction (cradle) to end-of-life disposal (grave) detailing the environmental impacts, manufacturing processes, and logistical challenges of the project's hardware.
- Summary: Concluding reflections on how the project harmonizes low-waste, eco-efficient design with high social impact.
5.2 Theoretical Framework
Historically, human consumption has often prioritized resource extraction over preservation [27]. From the industrial era's exploitation of fossil fuels to large-scale mineral depletion, human activity has consistently pushed natural systems beyond their limits. The consequences of this kind of actions extend beyond the environmental impact: coal mining in Australia, for example, has placed significant pressure on regional communities, multiplying the magnitude and profile of cumulative impacts [28].
By adapting to nature rather than controlling it, we can minimize our environmental footprint through eco-efficiency doing more with less, and decoupling economic progress from ecological damage [29]. Tools like life cycle assessments help reduce energy waste and carbon emissions, while the circular economy treats waste as a valuable resource rather than a byproduct, ensuring greater long-term stability [30]. Underlying all of these approaches is a simple but powerful idea: we must find ways to thrive today without taking from tomorrow. This is the essence of sustainability, a concept that spans the health of the planet, the strength of economies, and the well-being of people, all of which are inseparable from one another. Sustainability is therefore not merely an environmental concern, but a fundamental framework for rethinking how societies produce, consume, and govern resources. The 17 Sustainable Development Goals, illustrated in Figure 14, establish concrete targets for global resource governance and equitable consumption.
5.3 Environmental
The project's environmental footprint is optimized through a high power-to-impact ratio. Operating at a peak consumption of 15 W – 25 W during active interaction and dropping to a 3 W when idle, the installation uses approximately 70 % less energy than traditional neon or incandescent public displays [31]. With an estimated operational carbon intensity of about 7.3 kg CO2 equivalent per year based on Portugal's emissions [32], the installation represents a significant reduction in emissions compared to high-intensity digital signage. Furthermore, the selection of PLA over ABS plastic results in a 60 % reduction in CO2 emissions during the manufacturing phase, prioritizing bio-based feedstocks over petroleum derivatives [33].
However, a complete environmental picture must also account for the production and end-of-life stages of the project's components. The manufacturing of electronic hardware: sensors, microcontrollers, and lighting elements, typically involves the extraction of rare earth minerals and metals, processes that are resource-intensive and geographically concentrated in regions with significant environmental and labour concerns [34]. While the quantity of materials used in this prototype is small, scaling the installation across multiple metro poles and carriages would proportionally increase this upstream environmental burden. Similarly, synthetic materials used in the structural and handle elements of the installation are petroleum-derived, carrying an embedded carbon cost from their production. To mitigate these impacts, the project should adopt a responsible sourcing strategy from the outset, prioritizing suppliers with demonstrated environmental credentials and seeking components with longer operational lifespans to reduce replacement frequency.
5.4 Economic Evaluation and Scalability
While the current prototype demonstrates financial viability, a comprehensive economic evaluation for large-scale implementation is still forthcoming. Specifically, detailed cost modeling for full-scale deployment, longitudinal maintenance requirements, and precise return-on-investment (ROI) metrics remain areas for future study.
Prototype Cost Analysis
The total material cost for the prototype is under 100 €, positioning it as an exceptionally cost-effective public art intervention. This low entry point was achieved through component reuse and the utilization of off-the-shelf components, ensuring that replacement parts are affordable and easily sourced.
The comparative financial metrics between the current iteration and potential industrial scaling are summarized in Table 20.
| Category | Prototype Scale | Large-Scale Implementation |
|---|---|---|
| Material Cost | < 100 € | Moderate (Scales per unit) |
| Component Sourcing | Bought from store / Workshop | In bulk purchases from recycled materials |
| Maintenance | None | Low (Standardized parts) |
| Economic Impact | High (Educational / Pilot) | High (Cultural / Ridership) |
Long-term Value and ROI
Beyond direct costs, the installation offers “soft” economic benefits that contribute to the overall value of public transit:
- Cultural Capital: By enhancing the “experiential value” of the commute, the project may improve rider satisfaction and encourage people to use public transport hence reduce carbon footprint.
- Indirect Benefits: High-quality public environments are linked to increased ridership and reduced vandalism [35].
5.5 Social
The social dimension of this project is easily its most significant contribution. Modern urban life is defined by a weird paradox: we are more digitally connected than ever, yet feelings of loneliness and social isolation in public spaces are actually growing [36]. The metro is the perfect example of this contradiction hundreds of people packed into a tiny space, shoulder to shoulder, yet every single person is absorbed in their own private digital world. This project disrupts that “together alone” dynamic by taking the handrail, one of the most mundane and universally shared touchpoints in the city, and turning it into a medium for spontaneous, visible, and playful social interaction.
The mechanic is deliberately simple and requires zero prior knowledge, tech literacy, or even a conscious decision to “participate.” A commuter touches a pole and sees their unique color travel upward to the ceiling; another commuter does the same, and the two colors meet and blend overhead. This moment of shared visual experience creates an implicit social connection between strangers, one that is fleeting, non-verbal, and non-threatening, yet nonetheless meaningful. By making the invisible visible, the simple fact that two people are sharing the same space at the same moment the installation gently reminds commuters of their shared humanity in an environment that typically encourages total withdrawal.
This approach directly supports global goals for urban health and community building:
| SDG Goal | Direct Impact |
|---|---|
| SDG 3 (Good Health) | Fostering incidental social interaction in everyday environments contributes to reduced loneliness, improved mood, and better mental health outcomes. |
| SDG 11 (Sustainable Cities) | Reimagines transit infrastructure as a canvas for human connection, providing safe and inclusive public spaces that foster community cohesion. |
Importantly, the installation is radically inclusive. It doesn't require a smartphone, an app, or a digital account. It is activated simply by touch; an action available to every metro user regardless of their age, background, income, or technical skill. This universality is essential to its social impact: any intervention designed to foster connection must itself be free of barriers to participation. Over time, the cumulative effect of these small, shared moments has the potential to contribute to a subtle but meaningful shift in the social atmosphere of the metro; moving it from a space of isolated transit to one of collective, shared urban life.
Life Cycle Assessment
Phase I: Raw Material Extraction (Cradle)
The following data in Table 21 details the inventory of primary materials required for initial fabrication.
| Component | Technical Specifications | Chemical Composition |
|---|---|---|
| Electronics | Extraction for Printed Circuit Board (PCB) traces and microcontrollers. | Au, Cu, Ag, Si |
| Sensors | Semiconductor fabrication for IR/Thermal sensing. | Ga, In, Si |
| Housing | Bio-based Polylactic Acid (PLA); derived from plant starch. | (C3H4O2)n |
The extraction phase reveals a high concentration of high-impact minerals. While the bio-based PLA housing represents the largest mass fraction, the Abiotic Depletion Potential (ADP) is dominated by the electronics. Gold (Au) and Silver (Ag) extraction involves energy-intensive mining processes that contribute disproportionately to the unit's toxicological footprint. The use of Gallium (Ga) and Indium (In) in sensors further complicates the “cradle” impact, as these are critical raw materials with high supply-chain risk and significant environmental overhead per gram extracted.
Phase II: Manufacturing & Assembly
The manufacturing energy profiles and emission types are categorized in Table 22.
| Process | Environmental Impact | Technical Notes |
|---|---|---|
| PCB Assembly | High-thermal energy consumption. | Localized Volatile Organic Compound (VOC) emissions from reflow. |
| PLA Molding | Lower processing temperatures vs. Acrylonitrile Butadiene Styrene/Polycarbonate (ABS/PC). | Reduced Coffset due to bio-polymer feedstock. |
| Integration | Low-impact mechanical assembly. | Robotic sensor/LED matrix alignment. |
The primary analytical takeaway in this phase is the energy efficiency of the housing production. PLA molding occurs at approximately 180 °C – 210 °C, which is significantly lower than the 230 °C – 260 °C required for traditional petroleum-based plastics like ABS. This temperature differential results in a measurable reduction in the Cumulative Energy Demand (CED). However, the PCB assembly remains the carbon hotspot of Phase II due to the continuous operation of reflow ovens and the management of VOC emissions, which require specialized filtration systems to mitigate local atmospheric acidification.
Phase III: Transportation & Distribution
Table 23 outlines the logistics streams and the associated carbon intensity for global and local movement.
| Stream | Logistics Overview | Carbon Implications |
|---|---|---|
| Inbound | Global sourcing (East Asia) to assembly. | High freight dependency. |
| Outbound | Distribution to transit authorities. | Higher CO2 due to electronic mass vs. plastic. |
The transportation impact is modeled using tonne-kilometers (tkm). An analytical tension exists between “Inbound” and “Outbound” streams; while inbound components travel longer distances via sea freight, the carbon intensity is relatively low (about 120 g CO2 / tkm). Conversely, “Outbound” distribution often relies on heavy-duty road transport (about 150 g CO2 / tkm). Consequently, the geographical location of the final assembly plant relative to the transit authorities (end-users) is a more critical lever for carbon reduction than the location of the semiconductor foundries.
Phase IV: Operational Use
Operational durability and energy requirements, which dictate the long-term impact, are listed in Table 24.
| Performance Factor | Operational Requirement | Ecological/Maintenance Impact |
|---|---|---|
| Energy Consumption | Continuous sensor polling and LED illumination. | Cumulative “vampire load” across fleet. |
| Surface Maintenance | Chemical cleaning (Sensor Clarity Protocol). | Periodic solvent runoff; risk of polymer stress. |
| Structural Integrity | Mechanical fatigue resistance (cyclic loading). | Engineered for >10 000 daily interactions. |
Quantitative modeling shows that for a 5-year service life, the Use Phase is the largest contributor to the total Global Warming Potential (GWP). This is due to the “vampire load” of constant sensor polling.
Phase V: End of Life (Grave)
The recovery challenges and environmental risks associated with disposal are detailed in Table 25.
| Component | Disposal Challenge | Environmental Impact |
|---|---|---|
| PLA Housing | Requires industrial composting (>58 °C). | Low impact if processed; landfill persistence. |
| PCB & Sensors | Contains heavy metals (Lead, Arsenic). | Requires certified E-waste recycling facilities. |
| LEDs | Small form factor; contain toxic elements. | Frequently missed in bulk recycling streams. |
The “Grave” phase analysis utilizes the Avoided Burden approach. While PLA is bio-based, it is not “home compostable”; without industrial facilities maintaining temperatures >58 °C, it behaves similarly to conventional plastic in a landfill. The most significant environmental gain in this phase comes from the circularity of the electronics. By utilizing certified E-waste recycling, we “credit” the system with the avoided energy of primary copper and gold mining, effectively reducing the net GWP by approximately 15 % compared to a scenario of 100 % landfilling.
Summary
Sustainability is not a single solution but a lens through which every design decision can be evaluated. This chapter has shown that even a small, low-budget public installation carries environmental, economic, and social implications that extend well beyond its immediate function. The project's greatest environmental risks lie not in its operation, but in its material origins and disposal, a reminder that responsible design must think in full cycles, not just outcomes. Adopting certified e-waste processing and bio-based materials where possible are concrete steps that would bring the project closer to the circular economy principles outlined earlier in this chapter.
More fundamentally, the project illustrates that eco-efficiency and social value are not competing priorities. By doing more with less, both materially and technologically, the installation generates its most significant impact not through complexity, but through simplicity: a touch, a colour, a moment of unexpected human connection in an otherwise isolated urban environment. In this sense, the project speaks to a broader truth about sustainable design, that the most enduring interventions are often those that cost the least, waste the least, and mean the most to the people who encounter them. That, ultimately, is what sustainable design looks like in practice.
6 Ethical and Deontological Concerns
6.1 Introduction
This chapter examines the ethical, deontological, and legal dimensions of the Connect installation. It evaluates the project's impact on public transport users, ensuring that the design choices align with principles of privacy, inclusivity, and social responsibility.
It covers:
- Engineering Ethics: An analysis of passenger interaction and consent, focusing on data privacy (the non-collection of personal data in Phase 1 versus audio storage in Phase 2) and accessibility concerns.
- Sales and Marketing Ethics: An evaluation of the project's funding models (public interest versus commercial sponsorship), highlighting the need for transparency and the protection of user-generated content from commercial exploitation.
- Environmental Ethics: Reflection on the ecological footprint of the chosen hardware and infrastructure. Addressing use of Nanovia PA Rail, the management of electronic waste, and the energy consumption of web hosting.
- Liability: A discussion on the distribution of responsibility regarding physical and electrical safety in a traffic transit environment, and accountability for moderating potentially harmful user-generated audio content.
- Summary: The final conclusions detailing the specific design, material, and technical choices implemented by the team to uphold these ethical standards.
6.2 Engineering Ethics
Connect is designed to interact with passengers in a shared public space.
This raises questions about professional responsibility, user consent, and
inclusive design. The IEEE Code of Ethics requires engineers to hold paramount the safety, health, and welfare of the public, and to protect the privacy of others [37]. These principles works as a guidance when the team approach passenger interaction and data handling throughout the project.
Informed interaction and passive consent
Passengers interact with the installation by gripping a handrail, which is an action they would perform regardless of the installation's presence. To ensure that passengers are aware of the installation, an informational notice is
placed on the carriage door. This approach provides passive consent: passengers are informed before entering, and their engagement remains voluntary. No active sign-up or agreement is required. Since Phase 1 collects no personal data, the installation falls outside the scope of the EU General Data Protection Regulation [38], which applies only where personal data is processed.
Privacy and data minimisation
In Phase 1, the system uses velostat pressure-sensitive sheets to detect grip. Velostat registers physical pressure only: it
does not identify who is pressing, collect biometric data, or transmit any personal information. No data is stored or logged at any point in Phase 1. This distinguishes the system from biometric sensing technologies and minimises privacy risk, in line with the principle of data minimisation established under the GDPR [39].
In Phase 2, passengers may voluntarily choose to submit a message via a web platform accessed through a QR code near the exit doors. Participation is entirely optional. However, voice messages constitute personal user-generated content, and the platform must handle this responsibly in accordance with the GDPR [40]. Voice messages are transcribed and reviewed through automated content moderation tools prior to being made available on the platform. Questions of data ownership and retention period should be clearly communicated to users on the platform.
Accessibility
The installation relies on passengers gripping a handrail. To ensure that the experience is accessible to all passengers, including those who use wheelchairs, mobility aids, or who cannot reach a standard handrail, a pressure-sensitive point is located at a lower position on the pole. This allows passengers to interact with the installation regardless of height or mobility. The visual output on the ceiling remains visible to all passengers whether or not they interact directly. Phase 2 is accessible to passengers with a smartphone.
6.3 Sales and Marketing Ethics
Although Connect originates as a student project within the European Project Semester at ISEP, it is developed and presented as a real product concept with potential for deployment in public transport systems. This framing means that ethical considerations around commercialisation are relevant. The IEEE Code of Ethics requires that engineers act in a manner that avoids
deceptive acts and maintains honesty and integrity in all communications [41].
Potential customer types
Two types of customers have been identified. One is a municipality or public transport authority adopting Connect in the public interest represents a relatively unproblematic relationship: the installation's stated goal to reduce social isolation in public spaces aligns with the mandate of public institutions. A commercial sponsor introduces more complex considerations. If a private entity funds the installation, it is important that the sponsor's interests do not conflict with or overshadow the project's original purpose. Passengers should not be exposed to undisclosed commercial influence.
Transparency toward passengers
Regardless of who funds the installation, passengers should be clearly informed about the nature of the project and who is behind it. The informational notice on the carriage door serves this purpose. If the installation is commercially sponsored, this should be disclosed in that notice. Marketing the installation as a neutral public art piece while concealing a commercial interest would conflict with the principle of honest communication [42].
Data and commercial interests in Phase 2
In Phase 1, no user data is collected, which eliminates the risk of data monetisation. In Phase 2, voice messages are submitted voluntarily by users and constitute personal data subject to the GDPR [43]. A commercial sponsor must not have access to this content for marketing purposes. The team's position is that user-generated content in Phase 2 belongs to the platform and is used solely for the purpose of the installation, and not for commercial exploitation.
6.4 Environmental Ethics
Environmental responsibility was considered during the material selection and system design phases of the project. The choices made reflect an awareness of the environmental impact of the components used.
Enclosure material
The electronics enclosure is 3D printed using Nanovia PA Rail, a composite polyamide filament certified to NF EN 45545-2 for use in railway environments [44]. The material was selected for its fire safety properties, because it is non-flammable, low smoke, and low toxicity characteristics[45]. It is a petroleum-based polymer, which is not biodegradable, and end-of-life disposal should be handled accordingly. We were initially planning on using PLA (polylactic acid), which would be biodegradable, but the safety requirements of the deployment was considered more important.
Electronic components
The system uses a WEMOS C3 Mini microcontroller (ESP32-C3-based), WS2812B addressable LED strips, MCP2551 CAN bus transceivers, and velostat pressure-sensing sheets, which are all electronic components. Their manufacture involves energy processes and can involve rare materials. As the system contains electronic components, it falls within the scope of the WEEE Directive (2012/19/EU), which requires that electronic waste is collected and processed through certified facilities rather than disposed of as general waste [46].
Phase 2 infrastructure
The web platform introduced in Phase 2 requires server hosting, which carries an associated environmental cost that should be acknowledged alongside the physical components of the installation.
6.5 Liability
Because Connect is installed in a public transport environment and involves direct physical contact by passengers, liability is a relevant concern. The following considerations apply to both phases of the project.
Physical safety (Phase 1)
Passengers grip handrails that contain embedded velostat sheets, wiring, and LED components. The materials must be safe for repeated physical contact and must not create electrical hazards. The electronics enclosure is designed to contain all active components, and the handrail surface presented to passengers should be free of exposed components. The General Product Safety Directive requires that all products placed in public use are safe and do not pose excessive risk to users [47]. The Low Voltage Directive establishes safety standards for electrical equipment and applies to the electronic components used in the installation [48]. Responsibility for ensuring compliance lies with the team as designers, in coordination with the metro operator as the host environment.
User-generated content (Phase 2)
The introduction of a voice message platform in Phase 2 raises the question of liability for user-generated content. Passengers may submit messages that are harmful, offensive, or distressing to other users. Voice messages are transcribed and reviewed through automated content moderation tools prior to being made available on the platform. The platform must also comply with the GDPR regarding storage, access, and retention of voice data [49]. While automated moderation reduces risk, it does not eliminate it entirely. The team should establish clear terms of use accessible via the platform, defining what content is not permitted.
Sponsor and operator responsibility
If the installation is commercially sponsored or operated by a transit authority, the distribution of liability between the team as designers, the sponsor, and the metro operator should be clearly defined prior to any deployment. This is particularly relevant for Phase 2, where the platform
hosts user content over time.
6.6 Summary
This chapter has examined the ethical dimensions of the Connect installation
across engineering ethics, sales and marketing ethics, environmental ethics,
and liability. The analysis informed a number of concrete design decisions.
Based on this ethical and deontological analysis, the team chose velostat pressure sheets as the sensing technology which does not store data and Nanovia PA Rail as the enclosure material, due to safety reasons. The team also adopted automated content moderation for the Phase 2 platform to mitigate the risks associated with user-generated content.
The team decided to design a solution with passive consent signage on the carriage door, an accessible sensor point at a lower position on the pole, no data logging in Phase 1, and a content moderation pipeline in Phase 2. The following chapter describes the development of the project.
7. Project Development
7.1 Introduction
This chapter details the technical and conceptual evolution of the Connect project, from its initial ideation to the final tested prototype. It outlines the design choices, system architecture, and iterative development required to transform a standard metro carriage into an interactive, collaborative canvas that challenges digital isolation.
It covers:
- Ideation & Concept: The transition from identifying the core problem of digital passivity to defining the metaphors and the two-phase interactive solution (real-time ambient light tracking and delayed asynchronous voice messaging).
- Design: The visual and experiential design principles, focusing on invisible technology, dynamic color-blending algorithms, and the minimalist user interface of the web platform.
- Structure: The physical framework of the project, encompassing structural drafts, material selection, detailed technical drawings, and 3D models with stress analysis.
- Smart System: The core technological architecture, detailing the hardware integration of touch sensors and RGB LEDs, alongside the software use cases, platform selection, and component diagrams.
- Packaging: The conceptualization, technical drawings, and structural analysis of the installation's packaging.
- Prototype: A comprehensive breakdown of the modifications made during the physical build, documenting necessary adaptations in structure, updated hardware schematics, and software code flowcharts.
- Tests & Results: The validation of the system through rigorous hardware functionality checks (Pass/Fail) and software testing, including performance metrics and System Usability Scale (SUS) evaluations.
- Summary: Concluding reflections on the development and testing phases, bridging the technical outcomes to the final project conclusions.
7.2 Ideation
7.2.1 Collecting Digital Habits and Identifying the Problem
Our ideation process began by collecting the main friction points of current digital habits and identifying a broader problem in today’s society: isolation, passivity, and a lack of real-world feedback. In today’s society, digital technology often leads to isolation rather than connection. Many people spend a large amount of time consuming content alone on their smartphones or computers, interacting more with screens than with each other. Social media and digital platforms often promote passive consumption, comparison, and distraction, which can negatively affect mental well-being and reduce opportunities for genuine self-expression. Instead of encouraging creativity and real-life interaction, technology frequently replaces physical social experiences with shallow virtual ones. As a result, people often feel more disconnected, less creative, and less involved in their communities.
7.2.2 Metaphore:
We then developed several metaphors for the connection.
- The City's Veins: The metro network acts as the circulatory system of Porto.
- Human Energy: The passengers' interactions provide the heartbeat and rhythm.
- Mirrored Networks: The LED light trails on the ceiling visually reflect the actual metro lines of the city.
- Flowing Connection: Distributing life, emotion, and stories throughout the underground.
From this process, our final direction emerged. We focused on the handrail as the main point of interaction because it is a universal and necessary point of contact in a moving train. We moved away from screen-based interaction and instead turned to ambient media. The idea was to create a “visual echo” of a person’s presence. We realized that by blending colors on the ceiling, we could visually represent the “melting” of social barriers.
7.3 Concept
Phase 1:
On the metro, you touch a handrail. The handrail is a tube that contains a sensor and a light. The spot where you touch the pole lights up in a color: your color. Your color then travels visibly through the pole up to the ceiling of the metro. On the ceiling of the metro there are LEDs. Your color appears on the ceiling through these LEDs. If another person touches a different pole, their color also appears on the ceiling, and your colors blend together.
Phase 2:
Near the exit doors, there is a QR code that creates a bridge from the visual interaction to a more personal level. After scanning it, a minimalist webpage opens with two main options: “Send” or “Read” If a passenger chooses the sending option, they are prompted with a reflective question such as “What is an experience you learned a lot from, and why?” encouraging them to write a short message with their story or a piece of personal advice. Alternatively, the “Read” option allows passengers to explore a message previously left by other travelers. An important detail is the accompanying note asking users to send or read the messages only after leaving the train. This intentional delay ensures that passengers remain present during the ride and enjoy the shared physical experience, rather than immediately retreating back into their smartphones. This extension continues the idea of connection between strangers and creates a deeper human exchange, while still keeping the focus on the shared space of the metro.
7.4 Design
In our design, we focus on making the technology invisible and the experience intuitive. During the ride, no smartphones or similar devices are required: simply holding the handles turns the metro journey into an adventure.
At the heart of the visual design is the interactive color mixing.
- Individual Identity: Each handrail (or each user) is assigned a specific color upon initial contact.
- Dynamic Convergence: As soon as multiple people touch different poles, the light streams on the ceiling migrate toward one another.
- Blending Algorithms: When two colors meet (e.g., blue and red), a new mixed color (violet) is created at the intersection. The more people participate, the more complex and vibrant the visual ecosystem on the ceiling becomes. This visually symbolizes how the presence of each individual alters the collective whole.
7.4.1 User Interface for the Message Page
The web interface, accessible via QR code, is designed in a minimalist style. After scanning the QR code, users are redirected to the web application's landing page. The CONNECT logo takes center stage here, accompanied by two clickable buttons that lead to the subsequent sections. Within the app, users can choose between composing a message for others or viewing messages written by the community. Our primary focus was to keep the application as simple as possible; we wanted to ensure that both young and old users can navigate it effortlessly. By eliminating the need for logins or complex navigation, we’ve made the experience accessible and time-efficient for everyone.
7.4.2 Design System
To ensure a consistent user experience and streamline the development process, our project is built upon a custom-developed, comprehensive Design System. This serves as the central framework for all visual and functional interfaces within our web application.
Importance of the Design System for our Project
A unified design system is essential to the success of our product for the following reasons:
- Consistency: Users can recognize the brand instantly. A cohesive appearance builds trust and conveys professionalism.
- Development Efficiency: By defining reusable components, there is no need to “reinvent the wheel” for every new feature.
- Scalability: New functions can be integrated seamlessly because design rules (layout grids, spacing, colors) are already established.
- Accessibility: By strictly defining contrasts and font sizes, we ensure that the application remains accessible to all target groups.
Core Components of our Style Guide
Color Palette
Our color strategy is deeply rooted in the application's functionality.
- Contextual Derivation: The primary colors and their respective shades were derived directly from metro line branding. This ensures high recognition and creates an immediate visual link to the urban mobility context.
- Color Hierarchy: We utilize a system of primary, secondary, and accent colors, complemented by a grayscale palette for backgrounds and text to effectively manage visual hierarchy.
Typography
- Typographic Scale: We use a fixed scale for font sizes, line heights, and weights.
- Application: This scale is applied consistently across all touchpoints from large headlines for orientation to optimized body text for detailed information. This guarantees a harmonious typographic appearance on all devices.
UI Component Library
A key part of the system is the library of reusable elements:
- Modularity: All elements, such as buttons and input fields, were developed modularly.
- Optimization: Components are specifically optimized for web application requirements (e.g., clear click targets, feedback states like hover or disabled).
- Reusability: Developers can easily access these components, which reduces the margin for error and seamlessly translates the design into the technical implementation.
The Design System forms the visual foundation of our project. It bridges the gap between aesthetic brand identity and technical precision, ensuring that the web application is perceived as a unified, professional, and cohesive piece of work.
7.4.1 Structure
Figures 17, 18 and 19 present all versions of structural drawings where each one has an incremental increase in quality and detail as project moved forward.
The completion of the structural drawings (see Figure 18) marked a critical milestone, enabling the transition from conceptual frameworks to a specialized Bill of Materials (BoM), as detailed in Table 26. This selection establishes the Connect and share system as a commercial-grade implementation in which safety and reliability are non-negotiable requirements. Three primary technical challenges shaped the component selection process: enclosure material and regulatory compliance, communication protocol and signal integrity, and power supply management.
- I. Enclosure Material and Regulatory Compliance – The overarching objective of this phase was to advance beyond laboratory prototypes toward a system fully compliant with rigorous European Union regulations, most critically EN 45545-2, which governs fire protection on railway vehicles. The initial proposal to use standard PLA for enclosures was rejected early in the design process due to its significant fire hazard profile. The design therefore transitioned to a PA Rail (Polyamide) enclosure, a material specifically engineered for railway environments that meets the low-smoke and flame-retardant benchmarks required for operation within subterranean metro infrastructures. Procuring infrastructure-grade hardware proved non-trivial, particularly for the rail-certified housing units, which required engagement with specialized international suppliers. This process exposed a significant technical disparity between consumer-grade components and the certified equipment essential for integration into public transit systems.
- II. Communication Protocol and Signal Integrity – Metro carriages constitute high-interference electrical environments. High-voltage overhead conductors and traction motors generate substantial Electromagnetic Interference (EMI), which can readily corrupt standard data signals, making protocol selection a critical design decision. The Controller Area Network (CAN) protocol, implemented via the MCP2551 transceiver, was chosen for its inherent use of differential signaling, which provides strong immunity to common-mode noise. This architecture allows the Connect and share system to reject the electrical noise that routinely causes I²C or USB communications to fail in comparable environments. As a direct result, the system achieves stable data transmission between the handrail sensors and the ceiling LEDs even during periods of peak motor acceleration, which represents the most demanding electromagnetic conditions in regular operation.
- III. Power Supply Management – To address the fluctuating power supply characteristics inherent to rolling stock, an industrial Mean Well DC-DC converter was integrated into the design. Beyond voltage stabilization, this component fulfills a second critical function: it provides regulated outputs at the multiple voltage levels required by the system's heterogeneous hardware, supplying 12 V to the LED strips and 5 V to the microcontrollers, thereby ensuring reliable and consistent operation across all subsystems.
| Name | Type | Supplier & more details | Additional notes | Price (€) | Quantity | Total (€) |
|---|---|---|---|---|---|---|
| Microcontroller | Wemos C3 mini | Link | 1 is main board, others are support ones | 6,20 | 11 | 68,20 |
| Box for electronics equipment | PA Rail | Link | Fire resistant, could not find a portuguese supplier (this one is french) | 69,30 | 2 | 138,60 |
| Copper tape | Link | 8,86 | 15 | 132,90 | ||
| Pressure sensor | Velostat | Link | 7,90 | 15 | 118,50 | |
| CAN Transceiver | MCP2551-I-P | Link | At 26.03 not in stock, email store to check availability | 1,99 | 10 | 19,90 |
| LED strip with covers | Addressable RGB | Link | 30,49 | 3 | 91,47 | |
| Power supply (12 V) | DC-DC converter | Link | 2m strips draw 7.2 A at full power (~30 % reserve) | 24,67 | 6 | 148,02 |
| Power supply (5 V) | DC-DC converter | Link | 37,15 | 1 | 37,15 | |
| Wiring, resistors etc. | Link | Really cheap | 10,00 | 1 | 10,00 | |
| Delivery cost | Stationary store | To be reviewed | 0 | 1 | 0 | |
| Total Project Cost | 764,74 |
(iv) 3D model with load and stress analysis; (v) colour palette.
7.4.2 Smart System
Hardware
Figure 20 presents the black box diagram, which includes all the major systems that will be used for our Smart System.
- Sensors: We use touch sensors integrated into the handrails. Unlike traditional buttons, these respond to the natural grip passengers use to stabilize themselves.
- LED Integration: RGB LED strips are installed along the connections of the handles and distributed across the ceiling panels. If necessary, a screen may also be mounted on the ceiling of the metro car to provide additional possibilities beyond the light strips, such as creating a changing environment with lighting adapted to the time of day. The placement and structure of the LEDs are clear and organized, allowing passengers to follow “their light” and trace the connection to other people.
Tables 27 and 28 presents a electricity consumption of our hardware. Usage of interrupt based architecture and deep sleep modes decreases power consumption of installation significantly when not used, which helps to keep the system sustainable.
| Equipment | Qty | Rail | V (V) | I per unit (A) | I total (A) | P (W) |
|---|---|---|---|---|---|---|
| ESP32-C3 sensor nodes | 10 | 5V | 5 | 0.120 | 1.200 | 6.000 |
| ESP32-C3 central node | 1 | 5V | 5 | 0.150 | 0.150 | 0.750 |
| CAN transceiver MCP2551 | 10 | 5V | 5 | 0.010 | 0.100 | 0.500 |
| LED strips WS2812B (2m, 120 LEDs each) | 3 | 12V | 12 | 2.400 | 7.200 | 86.400 |
| Velostat pressure sensors | 15 | 3.3V | 3.3 | 0.001 | 0.015 | 0.050 |
| Total | 93.700 | |||||
| Total + 25% safety margin | 117.125 |
| Equipment | Qty | Rail | V (V) | I per unit (A) | I total (A) | P (W) |
|---|---|---|---|---|---|---|
| ESP32-C3 sensor nodes | 10 | 5V | 5 | 0.300 | 3.000 | 15.000 |
| ESP32-C3 central node | 1 | 5V | 5 | 0.300 | 0.300 | 1.500 |
| CAN transceiver MCP2551 | 10 | 5V | 5 | 0.010 | 0.100 | 0.500 |
| LED strips WS2812B (2m, 120 LEDs each) | 3 | 12V | 12 | 7.200 | 21.600 | 259.200 |
| Velostat pressure sensors | 15 | 3.3V | 3.3 | 0.001 | 0.015 | 0.050 |
| Total | 276.250 | |||||
| Total + 25% safety margin | 345.313 |
The hardware implementation is realized through two dedicated PCB designs, corresponding to the distributed architecture of the Smart System: the Sensor Node PCB and the Central Node PCB.
The Sensor Node PCB integrates all the components required for local sensing, processing, and communication. Each sensor node includes:
- ESP32-C3 microcontroller (Wemos C3 Mini)
- MCP2551 CAN transceiver
- Velostat sensing circuit
- Power regulation (5V input)
- CAN bus interface (CANH / CANL)
The Velostat sensing circuit is implemented using a voltage divider configuration, allowing pressure-induced resistance changes to be converted into measurable analog signals via the ESP32 ADC.
As shown in Figure 21, the PCB is designed to be embedded directly into the handrail structure. This mechanical integration ensures minimal visual impact, while maintaining robustness and protection against mechanical stress and vibration in a public transport environment.
Each Sensor Node PCB operates as an autonomous unit within the distributed system, transmitting processed sensor data through the CAN bus network to the Central Node.
The Central Node PCB acts as the main processing and coordination unit of the system. It is responsible for aggregating data from all sensor nodes and generating the corresponding visual output.
This PCB integrates:
- CAN network interface for multi-node data reception
- Data processing unit for system-level interpretation
- WS2812B LED strip control (single-wire digital output)
As shown in Figure 22, the Central Node PCB is designed as the core element of the system architecture, consolidating communication, processing, and actuation within a single board.
This board is responsible for processing all incoming CAN messages and translating them into real-time visual feedback through the LED infrastructure distributed across the metro environment. Additionally, it ensures synchronization between multiple sensor inputs, enabling coherent system-wide lighting behavior.
Software
The software architecture of the Connect and Share project facilitates real-time interaction and asynchronous digital connection across two distinct modes of use.
I. Use Cases and User Stories
Real-time Ambient Interaction operates through the smart device installed in the carriage. When passengers grip the handrail, sensors detect resistance changes via Velostat and the ESP32 triggers a corresponding color trail on the ceiling LED matrix. When data streams from multiple users intersect, the software executes color-blending algorithms to merge the inputs into a shared visual response.
Asynchronous Connection is mediated through a web application. Passengers scan a QR code to access a web interface, where the application fetches audio files from a cloud database for playback. The same interface allows users to record microphone input, which is then compressed and uploaded to a central repository for others to access.
II. Selection of Development Platforms
Platform selection (see Table 29) was guided by two priorities: low-latency hardware control and cross-platform accessibility.
| Layer | Selection | Justification |
|---|---|---|
| Firmware | ESP32 (C++) | Superior task management and precise control over LED timing. |
| Web Interface | React | Immediate access via QR code without requiring app installation. |
| Backend | Supabase | Relational data management and real-time database subscriptions. |
| IoT Communication | CAN Bus | High noise immunity in metro environments via differential signaling. |
III. Component Diagram
Figure 23 depicts the frontend flow of the Connect web interface. Starting from a QR code scan, the browser fetches and renders the website. The user is then presented with two interaction options: writing a message, which is transmitted to the backend, or reading a message, which triggers a random message fetch and displays it on screen.
Figure 24 illustrates the backend flow. Incoming HTTP requests are routed based on method: GET requests retrieve a randomly selected stored message and return HTTP 200, while POST requests pass the submitted content through an ML/AI moderation check. Content flagged as harmful is rejected with HTTP 400; clean content is saved to the database and confirmed with HTTP 200.
Figure 25 shows the firmware logic running on the two ESP32-C3 nodes. The upper flow covers the sensor node: it enters deep sleep after setup and wakes on a touch interrupt, transmits the event over CAN bus, then resets and loops. The lower flow covers the actuator node: it similarly sleeps until a CAN bus data frame is received, drives the LED strip, and resets. Both nodes share the same interrupt-driven sleep cycle structure.
7.4.3 Packaging
Present and explain the: (i) initial packaging drafts; (ii) detailed drawings; (iii) 3D model with load and stress analysis, if applicable.
7.5 Prototype
Refer main changes in relation to the designed solution.
Structure
Detail and explain any changes made in relation to the designed solution, including structural downscaling, different materials, parts, etc.
Hardware
Detail and explain any change made in relation to the designed solution. In case there are changes regarding the hardware, present the detailed schematics of the prototype.
Software
Detail and explain any changes made in relation to the designed solution, including different software components, tools, platforms, etc.
The code developed for the prototype (smart device and apps) is described here using code flowcharts.
Tests & Results
Hardware tests
Below we can find in Table 30 the complete log for the validation phase. Each requirement must be marked as Pass (P) or Fail (F) based on the methodologies described in Tests..
| ID | Category | Requirement / Description | Success Criteria | Status | Date |
|---|---|---|---|---|---|
| FT-01 | Functionality | Velostat Touch Detection | ADC values respond linearly to pressure | ||
| FT-02 | Functionality | CAN Bus Communication | Packet Delivery Ratio > 99.9 % | ||
| FT-03 | Functionality | LED Visual Response | Correct RGB colors and no flickering | ||
| FT-04 | Functionality | Sensitivity Calibration | Potentiometer adjusts trigger threshold | ||
| FT-05 | Functionality | Power Management | Stable 5.0 V output at 72 V/110 V input | ||
| PT-01 | Performance | System Response Time | Total latency from touch to light < 100 ms | ||
| PT-02 | Performance | EMI Noise Resistance | No “ghost triggers” near DC motors | ||
| PT-03 | Performance | Thermal Performance | Enclosure surface temp < 50 °C after 4 h | ||
| PT-04 | Performance | Voltage Drop | End-of-line voltage > 4.7 V | ||
| PT-05 | Performance | Long-term Durability | System stable after 1000 trigger cycles | ||
| ST-01 | Software | Integration Simulation | Zero mechanical interference in CAD model | ||
| ST-02 | Software | CAN Logic Simulation | Correct ID priority during collisions | ||
| ST-03 | Software | Animation Algorithm | Smooth transitions and no memory leaks | ||
| ST-04 | Software | Fault Detection | LEDs switch to White on CAN failure | ||
| SF-01 | Safety | Electrical Safety | Enclosure-to-GND resistance < 0.1 Ω | ||
| SF-02 | Safety | Mechanical Safety | No sharp edges/protruding screws (Tactile) | ||
| SF-03 | Safety | Fire Safety | Cables/Plastic certified V-0 or LSHF | ||
| SF-04 | Safety | Vandalism Resistance | Sensor functional after 5 kg impact test | ||
| SF-05 | Safety | Ingress Protection (IP) | No moisture inside after cleaning mist test | ||
| UA-01 | UAT | Trigger Intuitiveness | User finds sensor without instructions | ||
| UA-02 | UAT | Visual Comfort | No reports of glare or eye strain | ||
| UA-03 | UAT | Feedback Clarity | User understands animation meaning | ||
| UA-04 | UAT | Ergonomic Accessibility | Successful trigger by users of varying heights |
Software tests
Software tests comprise: (i) functional tests regarding the identified use cases / user stories; (ii) performance tests regarding exchanged data volume, load and runtime (these tests are usually repeated 10 times to determine the average and standard deviation results); (iii) usability tests according to the System Usability Scale.
7.6 Summary
Provide here the conclusions of this chapter and make the bridge to the next chapter.
Conclusions
Achievements
Discuss here what was achieved (wrt the initial objectives) and what is missing (wrt the initial objectives) of the project.
Limitations
Identify here the limitations of the solution and prototype.
Future Development
Provide here your recommendations for future work.
Acknowledgements
Bibliography
Will be added automatically by citing, in the body of the report, entries specified in BibTeX format and stored in the https://www.eps2026-wiki5.dee.isep.ipp.pt/doku.php?id=refnotes:bib file
PS - If you have doubts on how to make citations, create captions, insert formulas, etc. visit this page with examples and select “Show pagesource” to see the source code.








